In the interest of reproducibility, and to showcase our new package `flotilla <http://github.com/yeolab/flotilla>`_, I’ve reproduced many figures from the landmark single-cell paper, Single-cell transcriptomics reveals bimodality in expression and splicing in immune cells by Shalek and Sujita, et al. Nature (2013).

Before we begin, let’s import everything we need.

# Import the flotilla package for biological data analysis
import flotilla

# Import "numerical python" library for number crunching
import numpy as np

# Import "panel data analysis" library for tabular data
import pandas as pd

# Import statistical data visualization package
# Note: As of November 6th, 2014, you will need the "master" version of
# seaborn on github (v0.5.dev), installed via
# "pip install git+ssh://git@github.com/mwaskom/seaborn.git
import seaborn as sns

# Turn on inline plots with IPython
%matplotlib inline
Couldn't import dot_parser, loading of dot files will not be possible.

Shalek and Sujita, et al (2013)

In the 2013 paper, Single-cell transcriptomics reveals bimodality in expression and splicing in immune cells (Shalek and Sujita, et al. Nature (2013)), Regev and colleagues performed single-cell sequencing 18 bone marrow-derived dendritic cells (BMDCs), in addition to 3 pooled samples.

Expression data

First, we will read in the expression data. These data were obtained using,

! wget ftp://ftp.ncbi.nlm.nih.gov/geo/series/GSE41nnn/GSE41265/suppl/GSE41265_allGenesTPM.txt.gz
--2014-11-10 12:35:20--  ftp://ftp.ncbi.nlm.nih.gov/geo/series/GSE41nnn/GSE41265/suppl/GSE41265_allGenesTPM.txt.gz
           => 'GSE41265_allGenesTPM.txt.gz.1'
Resolving ftp.ncbi.nlm.nih.gov... 130.14.250.7, 2607:f220:41e:250::11
Connecting to ftp.ncbi.nlm.nih.gov|130.14.250.7|:21... connected.
Logging in as anonymous ... Logged in!
==> SYST ... done.    ==> PWD ... done.
==> TYPE I ... done.  ==> CWD (1) /geo/series/GSE41nnn/GSE41265/suppl ... done.
==> SIZE GSE41265_allGenesTPM.txt.gz ... 1099290
==> PASV ... done.    ==> RETR GSE41265_allGenesTPM.txt.gz ... done.
Length: 1099290 (1.0M) (unauthoritative)

100%[======================================>] 1,099,290   6.28MB/s   in 0.2s

2014-11-10 12:35:21 (6.28 MB/s) - 'GSE41265_allGenesTPM.txt.gz.1' saved [1099290]

We will also compare to the supplementary table 2 data, obtained using

! wget http://www.nature.com/nature/journal/v498/n7453/extref/nature12172-s1.zip
! unzip nature12172-s1.zip
--2014-11-10 12:35:22--  http://www.nature.com/nature/journal/v498/n7453/extref/nature12172-s1.zip
Resolving www.nature.com... 23.62.97.233, 23.62.97.227
Connecting to www.nature.com|23.62.97.233|:80... connected.
HTTP request sent, awaiting response... 200 OK
Length: 4634226 (4.4M) [application/zip]
Saving to: 'nature12172-s1.zip'

100%[======================================>] 4,634,226   1.17MB/s   in 3.8s

2014-11-10 12:35:26 (1.16 MB/s) - 'nature12172-s1.zip' saved [4634226/4634226]

Archive:  nature12172-s1.zip
   creating: nature12172-s1/
  inflating: nature12172-s1/Supplementary_Table1.xls
  inflating: nature12172-s1/Supplementary_Table2.xlsx
  inflating: nature12172-s1/Supplementary_Table3.xls
  inflating: nature12172-s1/Supplementary_Table4.xls
  inflating: nature12172-s1/Supplementary_Table5.xls
  inflating: nature12172-s1/Supplementary_Table6.xls
  inflating: nature12172-s1/Supplementary_Table7.xlsx
expression = pd.read_table("GSE41265_allGenesTPM.txt.gz", compression="gzip", index_col=0)
expression.head()
S1 S2 S3 S4 S5 S6 S7 S8 S9 S10 ... S12 S13 S14 S15 S16 S17 S18 P1 P2 P3
GENE
XKR4 0.000000 0.000000 0.000000 0.000000 0.000000 0.000000 0.000000 0.000000 0.000000 0.000000 ... 0.000000 0.000000 0.000000 0.000000 0.000000 0.000000 0.000000 0.000000 0.019906 0.000000
AB338584 0.000000 0.000000 0.000000 0.000000 0.000000 0.000000 0.000000 0.000000 0.000000 0.000000 ... 0.000000 0.000000 0.000000 0.000000 0.000000 0.000000 0.000000 0.000000 0.000000 0.000000
B3GAT2 0.000000 0.000000 0.023441 0.000000 0.000000 0.029378 0.000000 0.055452 0.000000 0.029448 ... 0.000000 0.000000 0.031654 0.000000 0.000000 0.000000 42.150208 0.680327 0.022996 0.110236
NPL 72.008590 0.000000 128.062012 0.095082 0.000000 0.000000 112.310234 104.329122 0.119230 0.000000 ... 0.000000 0.116802 0.104200 0.106188 0.229197 0.110582 0.000000 7.109356 6.727028 14.525447
T2 0.109249 0.172009 0.000000 0.000000 0.182703 0.076012 0.078698 0.000000 0.093698 0.076583 ... 0.693459 0.010137 0.081936 0.000000 0.000000 0.086879 0.068174 0.062063 0.000000 0.050605

5 rows × 21 columns

These data are in the “transcripts per million,” aka TPM unit. See this blog post if that sounds weird to you.

These data are formatted with samples on the columns, and genes on the rows. But we want the opposite, with samples on the rows and genes on the columns. This follows `scikit-learn <http://scikit-learn.org/stable/tutorial/basic/tutorial.html#loading-an-example-dataset>`_’s standard of data matrices with size (n_samples, n_features) as each gene is a feature. So we will simply transpose this.

expression = expression.T
expression.head()
GENE XKR4 AB338584 B3GAT2 NPL T2 T PDE10A 1700010I14RIK 6530411M01RIK PABPC6 ... AK085062 DHX9 RNASET2B FGFR1OP CCR6 BRP44L AK014435 AK015714 SFT2D1 PRR18
S1 0 0 0.000000 72.008590 0.109249 0 0 0 0 0 ... 0 0.774638 23.520936 0.000000 0 460.316773 0 0.000000 39.442566 0
S2 0 0 0.000000 0.000000 0.172009 0 0 0 0 0 ... 0 0.367391 1.887873 0.000000 0 823.890290 0 0.000000 4.967412 0
S3 0 0 0.023441 128.062012 0.000000 0 0 0 0 0 ... 0 0.249858 0.313510 0.166772 0 1002.354241 0 0.000000 0.000000 0
S4 0 0 0.000000 0.095082 0.000000 0 0 0 0 0 ... 0 0.354157 0.000000 0.887003 0 1230.766795 0 0.000000 0.131215 0
S5 0 0 0.000000 0.000000 0.182703 0 0 0 0 0 ... 0 0.039263 0.000000 131.077131 0 1614.749122 0 0.242179 95.485743 0

5 rows × 27723 columns

The authors filtered the expression data based on having at least 3 single cells express genes with at TPM (transcripts per million, ) > 1. We can express this in using the `pandas <http://pandas.pydata.org>`_ DataFrames easily.

First, from reading the paper and looking at the data, I know there are 18 single cells, and there are 18 samples that start with the letter “S.” So I will extract the single samples from the index (row names) using a lambda, a tiny function which in this case, tells me whether or not that sample id begins with the letter “S”.

singles_ids = expression.index[expression.index.map(lambda x: x.startswith('S'))]
print('number of single cells:', len(singles_ids))
singles = expression.ix[singles_ids]

expression_filtered = expression.ix[:, singles[singles > 1].count() >= 3]
expression_filtered = np.log(expression_filtered + 1)
expression_filtered.shape
('number of single cells:', 18)
(21, 6312)

Hmm, that’s strange. The paper states that they had 6313 genes after filtering, but I get 6312. Even using “singles >= 1” doesn’t help.

(I also tried this with the expression table provided in the supplementary data as “SupplementaryTable2.xlsx,” and got the same results.)

Now that we’ve taken care of importing and filtering the expression data, let’s do the feature data of the expression data.

Expression feature data

This is similar to the fData from BioconductoR, where there’s some additional data on your features that you want to look at. They uploaded information about the features in their OTHER expression matrix, uploaded as a supplementary file, Supplementary_Table2.xlsx.

Notice that this is a csv and not an xlsx. This is because Excel mangled the gene IDS that started with 201* and assumed they were dates :(

The workaround I did was to add another column to the sheet with the formula ="'" & A1, press Command-Shift-End to select the end of the rows, and then do Ctrl-D to “fill down” to the bottom (thanks to this stackoverflow post for teaching me how to Excel). Then, I saved the file as a csv for maximum portability and compatibility.

expression2 = pd.read_csv('nature12172-s1/Supplementary_Table2.csv',
                            # Need to specify the index column as both the first and the last columns,
                            # Because the last column is the "Gene Category"
                            index_col=[0, -1], parse_dates=False, infer_datetime_format=False)

# This was also in features x samples format, so we need to transpose
expression2 = expression2.T
expression2.head()
'GENE '0610007L01RIK '0610007P14RIK '0610007P22RIK '0610008F07RIK '0610009B22RIK '0610009D07RIK '0610009O20RIK '0610010B08RIK '0610010F05RIK '0610010K06RIK ... 'ZWILCH 'ZWINT 'ZXDA 'ZXDB 'ZXDC 'ZYG11A 'ZYG11B 'ZYX 'ZZEF1 'ZZZ3
Gene Category NaN NaN NaN NaN NaN NaN NaN NaN NaN NaN ... NaN NaN NaN NaN NaN NaN NaN NaN NaN NaN
S1 27.181570 0.166794 0 0 0.000000 178.852732 0 0.962417 0.000000 143.359550 ... 0.000000 302.361227 0.000000 0 0 0 0.027717 297.918756 37.685501 0.000000
S2 37.682691 0.263962 0 0 0.207921 0.141099 0 0.000000 0.000000 0.255617 ... 0.000000 96.033724 0.020459 0 0 0 0.042430 0.242888 0.000000 0.000000
S3 0.056916 78.622459 0 0 0.145680 0.396363 0 0.000000 0.024692 72.775846 ... 0.000000 427.915555 0.000000 0 0 0 0.040407 6.753530 0.132011 0.017615
S4 55.649250 0.228866 0 0 0.000000 88.798158 0 0.000000 0.000000 93.825442 ... 0.000000 9.788557 0.017787 0 0 0 0.013452 0.274689 9.724890 0.000000
S5 0.000000 0.093117 0 0 131.326008 155.936361 0 0.000000 0.000000 0.031029 ... 0.204522 26.575760 0.000000 0 0 0 1.101589 59.256094 44.430726 0.000000

5 rows × 27723 columns

Now we need to strip the single-quote I added to all the gene names:

new_index, indexer = expression2.columns.reindex(map(lambda x: (x[0].lstrip("'"), x[1]), expression2.columns.values))
expression2.columns = new_index
expression2.head()
'GENE 0610007L01RIK 0610007P14RIK 0610007P22RIK 0610008F07RIK 0610009B22RIK 0610009D07RIK 0610009O20RIK 0610010B08RIK 0610010F05RIK 0610010K06RIK ... ZWILCH ZWINT ZXDA ZXDB ZXDC ZYG11A ZYG11B ZYX ZZEF1 ZZZ3
Gene Category NaN NaN NaN NaN NaN NaN NaN NaN NaN NaN ... NaN NaN NaN NaN NaN NaN NaN NaN NaN NaN
S1 27.181570 0.166794 0 0 0.000000 178.852732 0 0.962417 0.000000 143.359550 ... 0.000000 302.361227 0.000000 0 0 0 0.027717 297.918756 37.685501 0.000000
S2 37.682691 0.263962 0 0 0.207921 0.141099 0 0.000000 0.000000 0.255617 ... 0.000000 96.033724 0.020459 0 0 0 0.042430 0.242888 0.000000 0.000000
S3 0.056916 78.622459 0 0 0.145680 0.396363 0 0.000000 0.024692 72.775846 ... 0.000000 427.915555 0.000000 0 0 0 0.040407 6.753530 0.132011 0.017615
S4 55.649250 0.228866 0 0 0.000000 88.798158 0 0.000000 0.000000 93.825442 ... 0.000000 9.788557 0.017787 0 0 0 0.013452 0.274689 9.724890 0.000000
S5 0.000000 0.093117 0 0 131.326008 155.936361 0 0.000000 0.000000 0.031029 ... 0.204522 26.575760 0.000000 0 0 0 1.101589 59.256094 44.430726 0.000000

5 rows × 27723 columns

We want to create a pandas.DataFrame from the “Gene Category” row for our expression_feature_data, which we will do via:

gene_ids, gene_category = zip(*expression2.columns.values)
gene_categories = pd.Series(gene_category, index=gene_ids, name='gene_category')
gene_categories
0610007L01RIK    NaN
0610007P14RIK    NaN
0610007P22RIK    NaN
0610008F07RIK    NaN
0610009B22RIK    NaN
0610009D07RIK    NaN
0610009O20RIK    NaN
0610010B08RIK    NaN
0610010F05RIK    NaN
0610010K06RIK    NaN
0610010K14RIK    NaN
0610010O12RIK    NaN
0610011F06RIK    NaN
0610011L14RIK    NaN
0610012G03RIK    NaN
...
ZSWIM5             NaN
ZSWIM6             NaN
ZSWIM7             NaN
ZUFSP     LPS Response
ZW10               NaN
ZWILCH             NaN
ZWINT              NaN
ZXDA               NaN
ZXDB               NaN
ZXDC               NaN
ZYG11A             NaN
ZYG11B             NaN
ZYX                NaN
ZZEF1              NaN
ZZZ3               NaN
Name: gene_category, Length: 27723, dtype: object
expression_feature_data = pd.DataFrame(gene_categories)
expression_feature_data.head()
gene_category
0610007L01RIK NaN
0610007P14RIK NaN
0610007P22RIK NaN
0610008F07RIK NaN
0610009B22RIK NaN

Splicing Data

We obtain the splicing data from this study from the supplementary information, specifically the Supplementary_Table4.xls

splicing = pd.read_excel('nature12172-s1/Supplementary_Table4.xls', 'splicingTable.txt', index_col=(0,1))
splicing.head()
S1 S2 S3 S4 S5 S6 S7 S8 S9 S10 S11 S13 S14 S15 S16 S17 S18 10,000 cell Rep1 (P1) 10,000 cell Rep2 (P2) 10,000 cell Rep3 (P3)
Event name gene
chr10:126534988:126535177:-@chr10:126533971:126534135:-@chr10:126533686:126533798:- Os9 0.84 NaN NaN NaN NaN 0.01 NaN NaN NaN NaN 0.03 NaN NaN 0.02 NaN 0.01 NaN 0.27 0.37 0.31
chr10:14403870:14403945:-@chr10:14395740:14395848:-@chr10:14387738:14387914:- Vta1 0.95 NaN NaN 0.84 0.95 0.91 0.87 0.86 NaN NaN 0.93 NaN NaN 0.96 NaN NaN NaN 0.83 0.85 0.64
chr10:20051892:20052067:+@chr10:20052202:20052363:+@chr10:20053198:20053697:+ Bclaf1 NaN 0.04 0.02 NaN NaN 0.14 NaN 0.02 NaN NaN NaN NaN NaN 0.01 NaN NaN NaN 0.40 0.49 0.59
chr10:20052864:20053378:+@chr10:20054305:20054451:+@chr10:20059515:20059727:+ Bclaf1 0.02 0.98 0.55 NaN NaN NaN NaN 0.98 NaN NaN NaN NaN NaN 0.06 NaN NaN NaN 0.62 0.63 0.70
chr10:58814831:58815007:+@chr10:58817088:58817158:+@chr10:58818098:58818168:+@chr10:58824609:58824708:+ P4ha1 0.42 NaN NaN NaN 0.94 NaN NaN 0.03 0.97 NaN NaN NaN NaN NaN NaN NaN NaN 0.43 0.36 0.52
splicing = splicing.T
splicing
Event name chr10:126534988:126535177:-@chr10:126533971:126534135:-@chr10:126533686:126533798:- chr10:14403870:14403945:-@chr10:14395740:14395848:-@chr10:14387738:14387914:- chr10:20051892:20052067:+@chr10:20052202:20052363:+@chr10:20053198:20053697:+ chr10:20052864:20053378:+@chr10:20054305:20054451:+@chr10:20059515:20059727:+ chr10:58814831:58815007:+@chr10:58817088:58817158:+@chr10:58818098:58818168:+@chr10:58824609:58824708:+ chr10:79173370:79173665:+@chr10:79174001:79174029:+@chr10:79174239:79174726:+ chr10:79322526:79322700:+@chr10:79322862:79322939:+@chr10:79323569:79323862:+ chr10:87376364:87376545:+@chr10:87378043:87378094:+@chr10:87393420:87399792:+ chr10:92747514:92747722:-@chr10:92727625:92728425:-@chr10:92717434:92717556:- chr11:101438508:101438565:+@chr11:101439246:101439351:+@chr11:101441899:101443267:+ ... chr8:126022488:126022598:+@chr8:126023892:126024007:+@chr8:126025133:126025333:+ chr14:51455667:51455879:-@chr14:51453589:51453752:-@chr14:51453129:51453242:- chr17:29497858:29498102:+@chr17:29500656:29500887:+@chr17:29501856:29502226:+ chr2:94198908:94199094:-@chr2:94182784:94182954:-@chr2:94172950:94173209:- chr9:21314438:21314697:-@chr9:21313375:21313558:-@chr9:21311823:21312835:- chr9:21314438:21314697:-@chr9:21313375:21313795:-@chr9:21311823:21312835:- chr10:79545360:79545471:-@chr10:79542698:79544127:-@chr10:79533365:79535263:- chr17:5975579:5975881:+@chr17:5985972:5986242:+@chr17:5990136:5990361:+ chr2:29997782:29997941:+@chr2:30002172:30002382:+@chr2:30002882:30003045:+ chr7:119221306:119221473:+@chr7:119223686:119223745:+@chr7:119225944:119226075:+
gene Os9 Vta1 Bclaf1 Bclaf1 P4ha1 Bsg Ptbp1 Igf1 Elk3 Nbr1 ... Afg3l1 Tep1 Fgd2 Ttc17 Tmed1 Tmed1 Sbno2 Synj2 Tbc1d13 Usp47
S1 0.84 0.95 NaN 0.02 0.42 NaN 0.57 0.31 0.93 0.57 ... NaN NaN NaN NaN NaN NaN NaN NaN NaN NaN
S2 NaN NaN 0.04 0.98 NaN NaN NaN NaN NaN NaN ... NaN NaN NaN NaN NaN NaN NaN NaN NaN NaN
S3 NaN NaN 0.02 0.55 NaN NaN NaN 0.20 NaN NaN ... NaN NaN NaN NaN NaN NaN NaN NaN NaN NaN
S4 NaN 0.84 NaN NaN NaN NaN NaN 0.95 NaN 0.04 ... NaN NaN NaN NaN NaN NaN NaN NaN NaN NaN
S5 NaN 0.95 NaN NaN 0.94 NaN NaN 0.73 NaN NaN ... NaN NaN NaN NaN NaN NaN NaN NaN NaN NaN
S6 0.01 0.91 0.14 NaN NaN NaN NaN 0.61 NaN NaN ... NaN NaN NaN NaN NaN NaN NaN NaN NaN NaN
S7 NaN 0.87 NaN NaN NaN 0.62 NaN 0.85 0.73 0.55 ... NaN NaN NaN NaN NaN NaN NaN NaN NaN NaN
S8 NaN 0.86 0.02 0.98 0.03 NaN NaN 0.89 0.82 0.83 ... NaN NaN NaN NaN NaN NaN NaN NaN NaN NaN
S9 NaN NaN NaN NaN 0.97 NaN 0.97 NaN 0.90 NaN ... NaN NaN NaN NaN NaN NaN NaN NaN NaN NaN
S10 NaN NaN NaN NaN NaN NaN 0.06 0.98 NaN NaN ... NaN NaN NaN NaN NaN NaN NaN NaN NaN NaN
S11 0.03 0.93 NaN NaN NaN NaN NaN NaN 0.97 NaN ... NaN NaN NaN NaN NaN NaN NaN NaN NaN NaN
S13 NaN NaN NaN NaN NaN NaN NaN NaN NaN NaN ... NaN NaN NaN NaN NaN NaN NaN NaN NaN NaN
S14 NaN NaN NaN NaN NaN NaN NaN NaN NaN 0.88 ... NaN NaN NaN NaN NaN NaN NaN NaN NaN NaN
S15 0.02 0.96 0.01 0.06 NaN NaN NaN 0.44 NaN NaN ... 0.91 NaN NaN NaN NaN NaN NaN NaN NaN NaN
S16 NaN NaN NaN NaN NaN NaN NaN NaN NaN NaN ... NaN 0.27 0.99 0.99 0.98 0.98 NaN NaN NaN NaN
S17 0.01 NaN NaN NaN NaN NaN NaN NaN NaN NaN ... NaN NaN 0.96 NaN NaN NaN 0.99 0.98 0.67 0.07
S18 NaN NaN NaN NaN NaN NaN NaN NaN NaN NaN ... NaN NaN NaN NaN NaN NaN NaN NaN NaN NaN
10,000 cell Rep1 (P1) 0.27 0.83 0.40 0.62 0.43 0.78 NaN 0.60 0.76 0.52 ... 0.92 NaN 0.81 0.77 NaN NaN 0.84 0.50 0.56 NaN
10,000 cell Rep2 (P2) 0.37 0.85 0.49 0.63 0.36 0.72 0.47 0.60 0.73 0.68 ... 0.67 0.15 0.52 0.67 0.63 0.73 0.82 0.90 0.71 0.55
10,000 cell Rep3 (P3) 0.31 0.64 0.59 0.70 0.52 0.79 NaN 0.65 0.42 0.64 ... 0.58 0.79 0.74 0.85 0.73 0.39 0.56 NaN 0.64 NaN

20 rows × 352 columns

The three pooled samples aren’t named consistently with the expression data, so we have to fix that.

splicing.index[splicing.index.map(lambda x: 'P' in x)]
Index([u'10,000 cell Rep1 (P1)', u'10,000 cell Rep2 (P2)', u'10,000 cell Rep3 (P3)'], dtype='object')

Since the pooled sample IDs are inconsistent with the expression data, we have to change them. We can get the “P” and the number after that using regular expressions, called re in the Python standard library, e.g.:

import re
re.search(r'P\d', '10,000 cell Rep1 (P1)').group()
'P1'
def long_pooled_name_to_short(x):
    if 'P' not in x:
        return x
    else:
        return re.search(r'P\d', x).group()


splicing.index.map(long_pooled_name_to_short)
array([u'S1', u'S2', u'S3', u'S4', u'S5', u'S6', u'S7', u'S8', u'S9',
       u'S10', u'S11', u'S13', u'S14', u'S15', u'S16', u'S17', u'S18',
       u'P1', u'P2', u'P3'], dtype=object)

And now we assign this new index as our index to the splicing dataframe

splicing.index = splicing.index.map(long_pooled_name_to_short)
splicing.head()
Event name chr10:126534988:126535177:-@chr10:126533971:126534135:-@chr10:126533686:126533798:- chr10:14403870:14403945:-@chr10:14395740:14395848:-@chr10:14387738:14387914:- chr10:20051892:20052067:+@chr10:20052202:20052363:+@chr10:20053198:20053697:+ chr10:20052864:20053378:+@chr10:20054305:20054451:+@chr10:20059515:20059727:+ chr10:58814831:58815007:+@chr10:58817088:58817158:+@chr10:58818098:58818168:+@chr10:58824609:58824708:+ chr10:79173370:79173665:+@chr10:79174001:79174029:+@chr10:79174239:79174726:+ chr10:79322526:79322700:+@chr10:79322862:79322939:+@chr10:79323569:79323862:+ chr10:87376364:87376545:+@chr10:87378043:87378094:+@chr10:87393420:87399792:+ chr10:92747514:92747722:-@chr10:92727625:92728425:-@chr10:92717434:92717556:- chr11:101438508:101438565:+@chr11:101439246:101439351:+@chr11:101441899:101443267:+ ... chr8:126022488:126022598:+@chr8:126023892:126024007:+@chr8:126025133:126025333:+ chr14:51455667:51455879:-@chr14:51453589:51453752:-@chr14:51453129:51453242:- chr17:29497858:29498102:+@chr17:29500656:29500887:+@chr17:29501856:29502226:+ chr2:94198908:94199094:-@chr2:94182784:94182954:-@chr2:94172950:94173209:- chr9:21314438:21314697:-@chr9:21313375:21313558:-@chr9:21311823:21312835:- chr9:21314438:21314697:-@chr9:21313375:21313795:-@chr9:21311823:21312835:- chr10:79545360:79545471:-@chr10:79542698:79544127:-@chr10:79533365:79535263:- chr17:5975579:5975881:+@chr17:5985972:5986242:+@chr17:5990136:5990361:+ chr2:29997782:29997941:+@chr2:30002172:30002382:+@chr2:30002882:30003045:+ chr7:119221306:119221473:+@chr7:119223686:119223745:+@chr7:119225944:119226075:+
gene Os9 Vta1 Bclaf1 Bclaf1 P4ha1 Bsg Ptbp1 Igf1 Elk3 Nbr1 ... Afg3l1 Tep1 Fgd2 Ttc17 Tmed1 Tmed1 Sbno2 Synj2 Tbc1d13 Usp47
S1 0.84 0.95 NaN 0.02 0.42 NaN 0.57 0.31 0.93 0.57 ... NaN NaN NaN NaN NaN NaN NaN NaN NaN NaN
S2 NaN NaN 0.04 0.98 NaN NaN NaN NaN NaN NaN ... NaN NaN NaN NaN NaN NaN NaN NaN NaN NaN
S3 NaN NaN 0.02 0.55 NaN NaN NaN 0.20 NaN NaN ... NaN NaN NaN NaN NaN NaN NaN NaN NaN NaN
S4 NaN 0.84 NaN NaN NaN NaN NaN 0.95 NaN 0.04 ... NaN NaN NaN NaN NaN NaN NaN NaN NaN NaN
S5 NaN 0.95 NaN NaN 0.94 NaN NaN 0.73 NaN NaN ... NaN NaN NaN NaN NaN NaN NaN NaN NaN NaN

5 rows × 352 columns

Metadata

Now let’s get into creating a metadata dataframe. We’ll use the index from the expression_filtered data to create the minimum required column, 'phenotype', which has the name of the phenotype of that cell. And we’ll also add the column 'pooled' to indicate whether this sample is pooled or not.

metadata = pd.DataFrame(index=expression_filtered.index)
metadata['phenotype'] = 'BDMC'
metadata['pooled'] = metadata.index.map(lambda x: x.startswith('P'))

metadata
phenotype pooled
S1 BDMC False
S2 BDMC False
S3 BDMC False
S4 BDMC False
S5 BDMC False
S6 BDMC False
S7 BDMC False
S8 BDMC False
S9 BDMC False
S10 BDMC False
S11 BDMC False
S12 BDMC False
S13 BDMC False
S14 BDMC False
S15 BDMC False
S16 BDMC False
S17 BDMC False
S18 BDMC False
P1 BDMC True
P2 BDMC True
P3 BDMC True

Mapping stats data

mapping_stats = pd.read_excel('nature12172-s1/Supplementary_Table1.xls', sheetname='SuppTable1 2.txt')
mapping_stats
Sample PF_READS PCT_MAPPED_GENOME PCT_RIBOSOMAL_BASES MEDIAN_CV_COVERAGE MEDIAN_5PRIME_BIAS MEDIAN_3PRIME_BIAS MEDIAN_5PRIME_TO_3PRIME_BIAS
0 S1 21326048 0.706590 0.006820 0.509939 0.092679 0.477321 0.247741
1 S2 27434011 0.745385 0.004111 0.565732 0.056583 0.321053 0.244062
2 S3 31142391 0.722087 0.006428 0.540341 0.079551 0.382286 0.267367
3 S4 26231852 0.737854 0.004959 0.530978 0.067041 0.351670 0.279782
4 S5 29977214 0.746466 0.006121 0.525598 0.066543 0.353995 0.274252
5 S6 24148387 0.730079 0.008794 0.529650 0.072095 0.413696 0.225929
6 S7 24078116 0.730638 0.007945 0.540913 0.051991 0.358597 0.201984
7 S8 25032126 0.739989 0.004133 0.512725 0.058783 0.373509 0.212337
8 S9 22257682 0.747427 0.004869 0.521622 0.063566 0.334294 0.240641
9 S10 29436289 0.748795 0.005499 0.560454 0.036219 0.306729 0.187479
10 S11 31130278 0.741882 0.002740 0.558882 0.049581 0.349191 0.211787
11 S12 21161595 0.750782 0.006837 0.756339 0.013878 0.324264 0.195430
12 S13 28612833 0.733976 0.011718 0.598687 0.035392 0.357447 0.198566
13 S14 26351189 0.748323 0.004106 0.517518 0.070293 0.381095 0.259122
14 S15 25739575 0.748421 0.003353 0.526238 0.050938 0.324207 0.212366
15 S16 26802346 0.739833 0.009370 0.520287 0.071503 0.358758 0.240009
16 S17 26343522 0.749358 0.003155 0.673195 0.024121 0.301588 0.245854
17 S18 25290073 0.749358 0.007465 0.562382 0.048528 0.314776 0.215160
18 10k_rep1 28247826 0.688553 0.018993 0.547000 0.056113 0.484393 0.140333
19 10k_rep2 39303876 0.690313 0.017328 0.547621 0.055600 0.474634 0.142889
20 10k_rep3 29831281 0.710875 0.010610 0.518053 0.066053 0.488738 0.168180
21 MB_SC1 13848219 0.545000 0.007000 0.531495 0.127934 0.207841 0.728980
22 MB_SC2 13550218 0.458000 0.010800 0.569271 0.102581 0.179407 0.694747
23 MB_SC3 26765848 0.496000 0.007900 0.535192 0.141893 0.231068 0.722080

Create a flotilla Study!

study = flotilla.Study(# The metadata describing phenotype and pooled samples
                       metadata,

                       # A version for this data
                       version='0.1.0',

                       # Dataframe of the filtered expression data
                       expression_data=expression_filtered,

                       # Dataframe of the feature data of the genes
                       expression_feature_data=expression_feature_data,

                       # Dataframe of the splicing data
                       splicing_data=splicing,

                       # Dataframe of the mapping stats data
                       mapping_stats_data=mapping_stats,

                       # Which column in "mapping_stats" has the number of reads
                       mapping_stats_number_mapped_col='PF_READS')
2014-11-10 12:36:35 Initializing Study
2014-11-10 12:36:35 Initializing Predictor configuration manager for Study
2014-11-10 12:36:35 Predictor ExtraTreesClassifier is of type <class 'sklearn.ensemble.forest.ExtraTreesClassifier'>
2014-11-10 12:36:35 Added ExtraTreesClassifier to default predictors
2014-11-10 12:36:35 Predictor ExtraTreesRegressor is of type <class 'sklearn.ensemble.forest.ExtraTreesRegressor'>
2014-11-10 12:36:35 Added ExtraTreesRegressor to default predictors
2014-11-10 12:36:35 Predictor GradientBoostingClassifier is of type <class 'sklearn.ensemble.gradient_boosting.GradientBoostingClassifier'>
2014-11-10 12:36:35 Added GradientBoostingClassifier to default predictors
2014-11-10 12:36:35 Predictor GradientBoostingRegressor is of type <class 'sklearn.ensemble.gradient_boosting.GradientBoostingRegressor'>
2014-11-10 12:36:35 Added GradientBoostingRegressor to default predictors
2014-11-10 12:36:35 Loading metadata
2014-11-10 12:36:35 Loading expression data
2014-11-10 12:36:35 Initializing expression
2014-11-10 12:36:35 Done initializing expression
2014-11-10 12:36:35 Loading splicing data
2014-11-10 12:36:35 Initializing splicing
2014-11-10 12:36:35 Done initializing splicing
2014-11-10 12:36:35 Successfully initialized a Study object!
No phenotype to color mapping was provided, so coming up with reasonable defaults
No phenotype to marker (matplotlib plotting symbol) was provided, so each phenotype will be plotted as a circle in the PCA visualizations.

As a side note, you can save this study to disk now, so you can “embark” later:

study.save('shalek2013')
Wrote datapackage to /Users/olga/flotilla_projects/shalek2013/datapackage.json

Note that this is saved to my home directory, in ~/flotilla_projects/<study_name>/. This will be saved in your home directory, too.

The datapackage.json file is what holds all the information relative to the study, and loosely follows the datapackage spec created by the Open Knowledge Foundation.

cat /Users/olga/flotilla_projects/shalek2013/datapackage.json
{
  "name": "shalek2013",
  "title": null,
  "datapackage_version": "0.1.1",
  "sources": null,
  "licenses": null,
  "resources": [
    {
      "header": [
        0,
        1
      ],
      "format": "csv",
      "compression": "gzip",
      "name": "splicing",
      "path": "/Users/olga/flotilla_projects/shalek2013/splicing.csv.gz"
    },
    {
      "number_mapped_col": "PF_READS",
      "path": "/Users/olga/flotilla_projects/shalek2013/mapping_stats.csv.gz",
      "format": "csv",
      "name": "mapping_stats",
      "compression": "gzip"
    },
    {
      "name": "expression_feature",
      "format": "csv",
      "rename_col": null,
      "ignore_subset_cols": [],
      "path": "/Users/olga/flotilla_projects/shalek2013/expression_feature.csv.gz",
      "compression": "gzip"
    },
    {
      "name": "expression",
      "log_base": null,
      "format": "csv",
      "thresh": -Infinity,
      "path": "/Users/olga/flotilla_projects/shalek2013/expression.csv.gz",
      "compression": "gzip"
    },
    {
      "name": "splicing_feature",
      "format": "csv",
      "rename_col": "gene_name",
      "ignore_subset_cols": [],
      "path": "/Users/olga/flotilla_projects/shalek2013/splicing_feature.csv.gz",
      "compression": "gzip"
    },
    {
      "pooled_col": "pooled",
      "name": "metadata",
      "phenotype_to_marker": {
        "BDMC": "o"
      },
      "format": "csv",
      "minimum_samples": 0,
      "phenotype_to_color": {
        "BDMC": "#1b9e77"
      },
      "path": "/Users/olga/flotilla_projects/shalek2013/metadata.csv.gz",
      "phenotype_col": "phenotype",
      "phenotype_order": [
        "BDMC"
      ],
      "compression": "gzip"
    }
  ]
}

One thing to note is that when you save, the version number is bumped up. study.version (the one we just made) is 0.1.0, but the one we saved is 0.1.1, since we could have made some changes to the data.

Let’s look at what else is in this folder:

ls /Users/olga/flotilla_projects/shalek2013
datapackage.json           expression_feature.csv.gz  metadata.csv.gz            splicing_feature.csv.gz
expression.csv.gz          mapping_stats.csv.gz       splicing.csv.gz

So this is where all the other files are. Good to know!

We can “embark” on this newly-saved study now very painlessly, without having to open and process all those files again:

study2 = flotilla.embark('shalek2013')
2014-11-10 12:36:38 Reading datapackage from /Users/olga/flotilla_projects/shalek2013/datapackage.json
2014-11-10 12:36:38 Parsing datapackage to create a Study object
2014-11-10 12:36:39 Initializing Study
2014-11-10 12:36:39 Initializing Predictor configuration manager for Study
2014-11-10 12:36:39 Predictor ExtraTreesClassifier is of type <class 'sklearn.ensemble.forest.ExtraTreesClassifier'>
2014-11-10 12:36:39 Added ExtraTreesClassifier to default predictors
2014-11-10 12:36:39 Predictor ExtraTreesRegressor is of type <class 'sklearn.ensemble.forest.ExtraTreesRegressor'>
2014-11-10 12:36:39 Added ExtraTreesRegressor to default predictors
2014-11-10 12:36:39 Predictor GradientBoostingClassifier is of type <class 'sklearn.ensemble.gradient_boosting.GradientBoostingClassifier'>
2014-11-10 12:36:39 Added GradientBoostingClassifier to default predictors
2014-11-10 12:36:39 Predictor GradientBoostingRegressor is of type <class 'sklearn.ensemble.gradient_boosting.GradientBoostingRegressor'>
2014-11-10 12:36:39 Added GradientBoostingRegressor to default predictors
2014-11-10 12:36:39 Loading metadata
2014-11-10 12:36:39 Loading expression data
2014-11-10 12:36:39 Initializing expression
2014-11-10 12:36:39 Done initializing expression
2014-11-10 12:36:39 Loading splicing data
2014-11-10 12:36:39 Initializing splicing
2014-11-10 12:36:39 Done initializing splicing
2014-11-10 12:36:39 Successfully initialized a Study object!

Now we can start creating figures!

Figure 1

Here, we will attempt to re-create the sub-panels in Figure 1, where the original is:

Original Figure 1

Original Figure 1

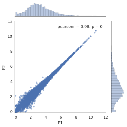
Figure 1a

study.plot_two_samples('P1', 'P2')
/usr/local/lib/python2.7/site-packages/matplotlib/font_manager.py:1279: UserWarning: findfont: Font family ['Helvetica'] not found. Falling back to Bitstream Vera Sans
  (prop.get_family(), self.defaultFamily[fontext]))
/usr/local/lib/python2.7/site-packages/matplotlib/figure.py:1644: UserWarning: This figure includes Axes that are not compatible with tight_layout, so its results might be incorrect.
  warnings.warn("This figure includes Axes that are not "
../_images/shalek2013_52_1.png

Without flotilla, you would do

import seaborn as sns
sns.set_style('ticks')

x = expression_filtered.ix['P1']
y = expression_filtered.ix['P2']
jointgrid = sns.jointplot(x, y, joint_kws=dict(alpha=0.5))
xmin, xmax, ymin, ymax = jointgrid.ax_joint.axis()
jointgrid.ax_joint.set_xlim(0, xmax)
jointgrid.ax_joint.set_ylim(0, ymax)
(0, 12.0)
../_images/shalek2013_54_1.png

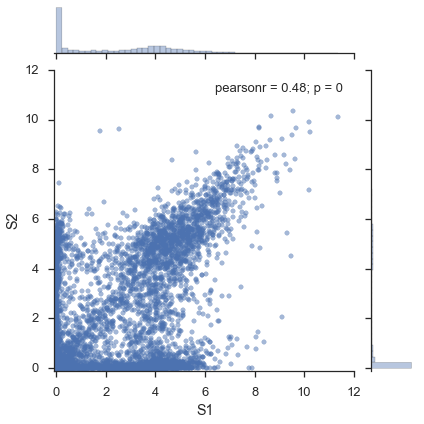
Figure 1b

Paper: \(r=0.54\). Not sure at all what’s going on here.

study.plot_two_samples('S1', 'S2')
../_images/shalek2013_56_0.png

Without flotilla

import seaborn as sns
sns.set_style('ticks')

x = expression_filtered.ix['S1']
y = expression_filtered.ix['S2']
jointgrid = sns.jointplot(x, y, joint_kws=dict(alpha=0.5))

# Adjust xmin, ymin to 0
xmin, xmax, ymin, ymax = jointgrid.ax_joint.axis()
jointgrid.ax_joint.set_xlim(0, xmax)
jointgrid.ax_joint.set_ylim(0, ymax)
(0, 12.0)
../_images/shalek2013_58_1.png

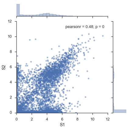
By the way, you can do other kinds of plots with flotilla, like a kernel density estimate (“kde”) plot:

study.plot_two_samples('S1', 'S2', kind='kde')
../_images/shalek2013_60_0.png

Or a binned hexagon plot (“hexbin"):

study.plot_two_samples('S1', 'S2', kind='hexbin')
../_images/shalek2013_62_0.png

Any inputs that are valid to seaborn‘s `jointplot <http://web.stanford.edu/~mwaskom/software/seaborn/generated/seaborn.jointplot.html#seaborn.jointplot>`_ are valid.

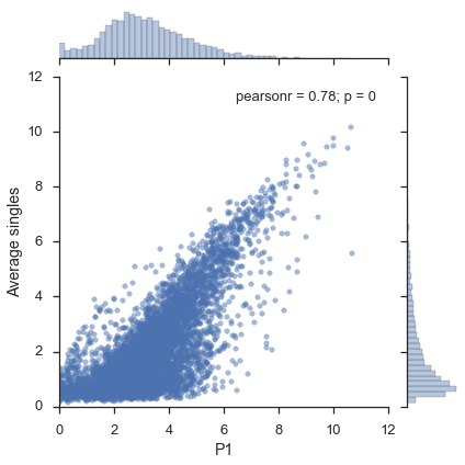
Figure 1c

x = study.expression.data.ix['P1']
y = study.expression.singles.mean()
y.name = "Average singles"

jointgrid = sns.jointplot(x, y, joint_kws=dict(alpha=0.5))

# Adjust xmin, ymin to 0
xmin, xmax, ymin, ymax = jointgrid.ax_joint.axis()
jointgrid.ax_joint.set_xlim(0, xmax)
jointgrid.ax_joint.set_ylim(0, ymax)
(0, 12.0)
../_images/shalek2013_65_1.png

Figure 2

Next, we will attempt to recreate the figures from Figure 2:

Original figure 2

Original figure 2

Figure 2a

For this figure, we will need the “LPS Response” and “Housekeeping” gene annotations, which weren’t very trivial to obtain, so I’ve moved them to the Appendix.

# Get colors for plotting the gene categories
dark2 = sns.color_palette('Dark2')

singles = study.expression.singles
# Get only gene categories for genes in the singles data
singles, gene_categories = singles.align(study.expression.feature_data.gene_category, join='left', axis=1)

mean = singles.mean()
std = singles.std()

jointgrid = sns.jointplot(mean, std, color='#262626', joint_kws=dict(alpha=0.5))

for i, (category, s) in enumerate(gene_categories.groupby(gene_categories)):
    jointgrid.ax_joint.plot(mean[s.index], std[s.index], 'o', color=dark2[i], markersize=5)

jointgrid.ax_joint.set_xlabel('Standard deviation in single cells $\mu$')
jointgrid.ax_joint.set_ylabel('Average expression in single cells $\sigma$')

xmin, xmax, ymin, ymax = jointgrid.ax_joint.axis()
vmax = max(xmax, ymax)
vmin = min(xmin, ymin)
jointgrid.ax_joint.plot([0, vmax], [0, vmax], color='steelblue')
jointgrid.ax_joint.plot([0, vmax], [0, .25*vmax], color='grey')
jointgrid.ax_joint.set_xlim(0, xmax)
jointgrid.ax_joint.set_ylim(0, ymax)

jointgrid.ax_joint.fill_betweenx((ymin, ymax), 0, np.log(250), alpha=0.5, zorder=-1)
<matplotlib.collections.PolyCollection at 0x1132a0950>
../_images/shalek2013_67_1.png

I couldn’t find the data for the ``hESC``s for the right-side panel of Fig. 2a, so I couldn’t remake the figure.

Figure 2b

In the paper, they use “522 most highly expressed genes (single-cell average TPM > 250)”, but I wasn’t able to replicate their numbers. If I use the pre-filtered expression data that I fed into flotilla, then I get 297 genes:

mean = study.expression.singles.mean()
highly_expressed_genes = mean.index[mean > np.log(250 + 1)]
len(highly_expressed_genes)
297

Which is much less. If I use the original, unfiltered data, then I get the “522” number, but this seems strange because they did the filtering step of “discarded genes not appreciably expressed (transcripts per million (TPM) > 1) in at least three individual cells, retaining 6,313 genes for further analysis”, and yet they went back to the original data to get this new subset.

expression.ix[:, expression.ix[singles_ids].mean() > 250].shape
(21, 522)
expression_highly_expressed = np.log(expression.ix[singles_ids, expression.ix[singles_ids].mean() > 250] + 1)

mean = expression_highly_expressed.mean()

std = expression_highly_expressed.std()

mean_bins = pd.cut(mean, bins=np.arange(0, 11, 1))

# Coefficient of variation
cv = std/mean
cv.sort()

genes = mean.index


# for name, df in shalek2013.expression.singles.groupby(dict(zip(genes, mean_bins)), axis=1):
def calculate_cells_per_tpm_per_cv(df, cv):
    df = df[df > 1]
    df_aligned, cv_aligned = df.align(cv, join='inner', axis=1)
    cv_aligned.sort()
    n_cells = pd.Series(0, index=cv.index)
    n_cells[cv_aligned.index] = df_aligned.ix[:, cv_aligned.index].count()
    return n_cells

grouped = expression_highly_expressed.groupby(dict(zip(genes, mean_bins)), axis=1)
cells_per_tpm_per_cv = grouped.apply(calculate_cells_per_tpm_per_cv, cv=cv)

Here’s how you would make the original figure from the paper:

fig, ax = plt.subplots(figsize=(10, 10))
sns.heatmap(cells_per_tpm_per_cv, linewidth=0, ax=ax, yticklabels=False)
ax.set_yticks([])
ax.set_xlabel('ln(TPM, binned)')
<matplotlib.text.Text at 0x11325df10>
../_images/shalek2013_74_1.png

Doesn’t quite look the same. Maybe the y-axis labels were opposite, and higher up on the y-axis was less variant? Because I see a blob of color for (1,2] TPM (by the way, the figure in the paper is not TPM+1 as previous figures were)

This is how you would make a modified version of the figure, which also plots the coefficient of variation on a side-plot, which I like because it shows the CV changes directly on the heatmap. Also, technically this is \(\ln\)(TPM+1).

from matplotlib import gridspec

fig = plt.figure(figsize=(12, 10))

gs = gridspec.GridSpec(1, 2, wspace=0.01, hspace=0.01, width_ratios=[.2, 1])
cv_ax = fig.add_subplot(gs[0, 0])
heatmap_ax = fig.add_subplot(gs[0, 1])

sns.heatmap(cells_per_tpm_per_cv, linewidth=0, ax=heatmap_ax)
heatmap_ax.set_yticks([])
heatmap_ax.set_xlabel('$\ln$(TPM+1), binned')

y = np.arange(cv.shape[0])
cv_ax.set_xscale('log')
cv_ax.plot(cv, y, color='#262626')
cv_ax.fill_betweenx(cv, np.zeros(cv.shape), y, color='#262626', alpha=0.5)
cv_ax.set_ylim(0, y.max())
cv_ax.set_xlabel('CV = $\mu/\sigma$')
cv_ax.set_yticks([])
sns.despine(ax=cv_ax, left=True, right=False)
../_images/shalek2013_76_0.png

Figure 3

We will attempt to re-create the sub-panel figures from Figure 3:

Original Figure 3

Original Figure 3

Since we can’t re-do the microscopy (Figure 3a) or the RNA-FISH counts (Figure 3c), we will make Figures 3b. These histograms are simple to do outside of flotilla, so we do not have them within flotilla.

Figure 3b, top panel

fig, ax = plt.subplots()
sns.distplot(study.splicing.singles.values.flat, bins=np.arange(0, 1.05, 0.05), ax=ax)
ax.set_xlim(0, 1)
sns.despine()
../_images/shalek2013_79_0.png

Figure 3b, bottom panel

fig, ax = plt.subplots()
sns.distplot(study.splicing.pooled.values.flat, bins=np.arange(0, 1.05, 0.05), ax=ax, color='grey')
ax.set_xlim(0, 1)
sns.despine()
../_images/shalek2013_81_0.png

Figure 4

We will attempt to re-create the sub-panel figures from Figure 4:

Original Figure 4

Original Figure 4

Figure 4a

Here, we can use the “interactive_pca” function we have to explore different dimensionality reductions on the data.

study.interactive_pca()
savefile : data/last.pca.pdf
y_pc : 2
data_type : expression
featurewise : False
show_point_labels : False
sample_subset : pooled
feature_subset : variant
plot_violins : True
x_pc : 1
list_link :
1100001G20RIK (18,)
verified_color [u'#1b9e77']
verified_order ['BDMC']
['BDMC']

1110002B05RIK (18,)
verified_color [u'#1b9e77']
verified_order ['BDMC']
['BDMC']

1600029D21RIK (18,)
verified_color [u'#1b9e77']
verified_order ['BDMC']
['BDMC']

2310016C08RIK (18,)
verified_color [u'#1b9e77']
verified_order ['BDMC']
['BDMC']

ACSL1 (18,)
verified_color [u'#1b9e77']
verified_order ['BDMC']
['BDMC']

AK041746 (18,)
verified_color [u'#1b9e77']
verified_order ['BDMC']
['BDMC']

ALDOC (18,)
verified_color [u'#1b9e77']
verified_order ['BDMC']
['BDMC']

AMICA1 (18,)
verified_color [u'#1b9e77']
verified_order ['BDMC']
['BDMC']

APOOL (18,)
verified_color [u'#1b9e77']
verified_order ['BDMC']
['BDMC']

ARG2 (18,)
verified_color [u'#1b9e77']
verified_order ['BDMC']
['BDMC']

ASF1B (18,)
verified_color [u'#1b9e77']
verified_order ['BDMC']
['BDMC']

ATP6V0D2 (18,)
verified_color [u'#1b9e77']
verified_order ['BDMC']
['BDMC']

AW112010 (18,)
verified_color [u'#1b9e77']
verified_order ['BDMC']
['BDMC']

BANF1 (18,)
verified_color [u'#1b9e77']
verified_order ['BDMC']
['BDMC']

C1QB (18,)
verified_color [u'#1b9e77']
verified_order ['BDMC']
['BDMC']

CAR4 (18,)
verified_color [u'#1b9e77']
verified_order ['BDMC']
['BDMC']

CAV1 (18,)
verified_color [u'#1b9e77']
verified_order ['BDMC']
['BDMC']

CCL17 (18,)
verified_color [u'#1b9e77']
verified_order ['BDMC']
['BDMC']

CCL2 (18,)
verified_color [u'#1b9e77']
verified_order ['BDMC']
['BDMC']

CCL22 (18,)
verified_color [u'#1b9e77']
verified_order ['BDMC']
['BDMC']

CCL7 (18,)
verified_color [u'#1b9e77']
verified_order ['BDMC']
['BDMC']

CCR2 (18,)
verified_color [u'#1b9e77']
verified_order ['BDMC']
['BDMC']

CCT3 (18,)
verified_color [u'#1b9e77']
verified_order ['BDMC']
['BDMC']

CD200 (18,)
verified_color [u'#1b9e77']
verified_order ['BDMC']
['BDMC']

CD200R1 (18,)
verified_color [u'#1b9e77']
verified_order ['BDMC']
['BDMC']

CD302 (18,)
verified_color [u'#1b9e77']
verified_order ['BDMC']
['BDMC']

CD69 (18,)
verified_color [u'#1b9e77']
verified_order ['BDMC']
['BDMC']

CETN2 (18,)
verified_color [u'#1b9e77']
verified_order ['BDMC']
['BDMC']

CHI3L3 (18,)
verified_color [u'#1b9e77']
verified_order ['BDMC']
['BDMC']

CKS2 (18,)
verified_color [u'#1b9e77']
verified_order ['BDMC']
['BDMC']

CLAST2 (18,)
verified_color [u'#1b9e77']
verified_order ['BDMC']
['BDMC']

COPS5 (18,)
verified_color [u'#1b9e77']
verified_order ['BDMC']
['BDMC']

COX5A (18,)
verified_color [u'#1b9e77']
verified_order ['BDMC']
['BDMC']

CXCL1 (18,)
verified_color [u'#1b9e77']
verified_order ['BDMC']
['BDMC']

CXCL3 (18,)
verified_color [u'#1b9e77']
verified_order ['BDMC']
['BDMC']

DHRS1 (18,)
verified_color [u'#1b9e77']
verified_order ['BDMC']
['BDMC']

DYNLT1B (18,)
verified_color [u'#1b9e77']
verified_order ['BDMC']
['BDMC']

EAR11 (18,)
verified_color [u'#1b9e77']
verified_order ['BDMC']
['BDMC']

EMR1 (18,)
verified_color [u'#1b9e77']
verified_order ['BDMC']
['BDMC']

F10 (18,)
verified_color [u'#1b9e77']
verified_order ['BDMC']
['BDMC']

FAM103A1 (18,)
verified_color [u'#1b9e77']
verified_order ['BDMC']
['BDMC']

FCGR3 (18,)
verified_color [u'#1b9e77']
verified_order ['BDMC']
['BDMC']

FLRT3 (18,)
verified_color [u'#1b9e77']
verified_order ['BDMC']
['BDMC']

FPR1 (18,)
verified_color [u'#1b9e77']
verified_order ['BDMC']
['BDMC']

FUCA2 (18,)
verified_color [u'#1b9e77']
verified_order ['BDMC']
['BDMC']

GLIPR2 (18,)
verified_color [u'#1b9e77']
verified_order ['BDMC']
['BDMC']

GNGT2 (18,)
verified_color [u'#1b9e77']
verified_order ['BDMC']
['BDMC']

GPR141 (18,)
verified_color [u'#1b9e77']
verified_order ['BDMC']
['BDMC']

H2-AB1 (18,)
verified_color [u'#1b9e77']
verified_order ['BDMC']
['BDMC']

H2-EB1 (18,)
verified_color [u'#1b9e77']
verified_order ['BDMC']
['BDMC']

HMGN2 (18,)
verified_color [u'#1b9e77']
verified_order ['BDMC']
['BDMC']

HP (18,)
verified_color [u'#1b9e77']
verified_order ['BDMC']
['BDMC']

IFI30 (18,)
verified_color [u'#1b9e77']
verified_order ['BDMC']
['BDMC']

IFIT1 (18,)
verified_color [u'#1b9e77']
verified_order ['BDMC']
['BDMC']

IFIT2 (18,)
verified_color [u'#1b9e77']
verified_order ['BDMC']
['BDMC']

IFITM1 (18,)
verified_color [u'#1b9e77']
verified_order ['BDMC']
['BDMC']

IFNB1 (18,)
verified_color [u'#1b9e77']
verified_order ['BDMC']
['BDMC']

IL1R2 (18,)
verified_color [u'#1b9e77']
verified_order ['BDMC']
['BDMC']

IL23A (18,)
verified_color [u'#1b9e77']
verified_order ['BDMC']
['BDMC']

INSL6 (18,)
verified_color [u'#1b9e77']
verified_order ['BDMC']
['BDMC']

IRGM1 (18,)
verified_color [u'#1b9e77']
verified_order ['BDMC']
['BDMC']

KLK1B1 (18,)
verified_color [u'#1b9e77']
verified_order ['BDMC']
['BDMC']

LAT2 (18,)
verified_color [u'#1b9e77']
verified_order ['BDMC']
['BDMC']

LCN2 (18,)
verified_color [u'#1b9e77']
verified_order ['BDMC']
['BDMC']

LGALS1 (18,)
verified_color [u'#1b9e77']
verified_order ['BDMC']
['BDMC']

LSM3 (18,)
verified_color [u'#1b9e77']
verified_order ['BDMC']
['BDMC']

LY86 (18,)
verified_color [u'#1b9e77']
verified_order ['BDMC']
['BDMC']

LY96 (18,)
verified_color [u'#1b9e77']
verified_order ['BDMC']
['BDMC']

MAD2L1 (18,)
verified_color [u'#1b9e77']
verified_order ['BDMC']
['BDMC']

MED21 (18,)
verified_color [u'#1b9e77']
verified_order ['BDMC']
['BDMC']

MGST3 (18,)
verified_color [u'#1b9e77']
verified_order ['BDMC']
['BDMC']

MMP13 (18,)
verified_color [u'#1b9e77']
verified_order ['BDMC']
['BDMC']

MMP8 (18,)
verified_color [u'#1b9e77']
verified_order ['BDMC']
['BDMC']

MS4A7 (18,)
verified_color [u'#1b9e77']
verified_order ['BDMC']
['BDMC']

N6AMT2 (18,)
verified_color [u'#1b9e77']
verified_order ['BDMC']
['BDMC']

NAA38 (18,)
verified_color [u'#1b9e77']
verified_order ['BDMC']
['BDMC']

NAGK (18,)
verified_color [u'#1b9e77']
verified_order ['BDMC']
['BDMC']

NCF4 (18,)
verified_color [u'#1b9e77']
verified_order ['BDMC']
['BDMC']

NDUFA4 (18,)
verified_color [u'#1b9e77']
verified_order ['BDMC']
['BDMC']

NUDT9 (18,)
verified_color [u'#1b9e77']
verified_order ['BDMC']
['BDMC']

NUPR1 (18,)
verified_color [u'#1b9e77']
verified_order ['BDMC']
['BDMC']

OASL1 (18,)
verified_color [u'#1b9e77']
verified_order ['BDMC']
['BDMC']

OAZ1 (18,)
verified_color [u'#1b9e77']
verified_order ['BDMC']
['BDMC']

PDZD11 (18,)
verified_color [u'#1b9e77']
verified_order ['BDMC']
['BDMC']

PFN1 (18,)
verified_color [u'#1b9e77']
verified_order ['BDMC']
['BDMC']

PMP22 (18,)
verified_color [u'#1b9e77']
verified_order ['BDMC']
['BDMC']

PNP2 (18,)
verified_color [u'#1b9e77']
verified_order ['BDMC']
['BDMC']

PPP1R15A (18,)
verified_color [u'#1b9e77']
verified_order ['BDMC']
['BDMC']

PTGS2 (18,)
verified_color [u'#1b9e77']
verified_order ['BDMC']
['BDMC']

PTX3 (18,)
verified_color [u'#1b9e77']
verified_order ['BDMC']
['BDMC']

QPCT (18,)
verified_color [u'#1b9e77']
verified_order ['BDMC']
['BDMC']

RAB9 (18,)
verified_color [u'#1b9e77']
verified_order ['BDMC']
['BDMC']

RFC2 (18,)
verified_color [u'#1b9e77']
verified_order ['BDMC']
['BDMC']

ROGDI (18,)
verified_color [u'#1b9e77']
verified_order ['BDMC']
['BDMC']

S100A4 (18,)
verified_color [u'#1b9e77']
verified_order ['BDMC']
['BDMC']

SC4MOL (18,)
verified_color [u'#1b9e77']
verified_order ['BDMC']
['BDMC']

SELL (18,)
verified_color [u'#1b9e77']
verified_order ['BDMC']
['BDMC']

SEPP1 (18,)
verified_color [u'#1b9e77']
verified_order ['BDMC']
['BDMC']

SERPINB6A (18,)
verified_color [u'#1b9e77']
verified_order ['BDMC']
['BDMC']

SERPINB9 (18,)
verified_color [u'#1b9e77']
verified_order ['BDMC']
['BDMC']

SLFN1 (18,)
verified_color [u'#1b9e77']
verified_order ['BDMC']
['BDMC']

SLPI (18,)
verified_color [u'#1b9e77']
verified_order ['BDMC']
['BDMC']

STMN1 (18,)
verified_color [u'#1b9e77']
verified_order ['BDMC']
['BDMC']

TARM1 (18,)
verified_color [u'#1b9e77']
verified_order ['BDMC']
['BDMC']

THBS1 (18,)
verified_color [u'#1b9e77']
verified_order ['BDMC']
['BDMC']

TM7SF4 (18,)
verified_color [u'#1b9e77']
verified_order ['BDMC']
['BDMC']

TMEM176A (18,)
verified_color [u'#1b9e77']
verified_order ['BDMC']
['BDMC']

TMEM176B (18,)
verified_color [u'#1b9e77']
verified_order ['BDMC']
['BDMC']

TMEM39A (18,)
verified_color [u'#1b9e77']
verified_order ['BDMC']
['BDMC']

TNFRSF9 (18,)
verified_color [u'#1b9e77']
verified_order ['BDMC']
['BDMC']

TNFSF4 (18,)
verified_color [u'#1b9e77']
verified_order ['BDMC']
['BDMC']

TRIM13 (18,)
verified_color [u'#1b9e77']
verified_order ['BDMC']
['BDMC']

TUBA1A (18,)
verified_color [u'#1b9e77']
verified_order ['BDMC']
['BDMC']

TUBA1B (18,)
verified_color [u'#1b9e77']
verified_order ['BDMC']
['BDMC']

TUBB2C (18,)
verified_color [u'#1b9e77']
verified_order ['BDMC']
['BDMC']

UPP1 (18,)
verified_color [u'#1b9e77']
verified_order ['BDMC']
['BDMC']

VAMP4 (18,)
verified_color [u'#1b9e77']
verified_order ['BDMC']
['BDMC']

VPS25 (18,)
verified_color [u'#1b9e77']
verified_order ['BDMC']
['BDMC']

WDR61 (18,)
verified_color [u'#1b9e77']
verified_order ['BDMC']
['BDMC']

ZFP263 (18,)
verified_color [u'#1b9e77']
verified_order ['BDMC']
['BDMC']
<function flotilla.visualize.ipython_interact.do_interact>
../_images/shalek2013_84_2.png ../_images/shalek2013_84_3.png

A “sequences shortened” version of this is available as a gif:

Imgur

Imgur

Equivalently, I could have written out the plotting command by hand, instead of using study.interactive_pca:

study.plot_pca(feature_subset='gene_category: LPS Response', sample_subset='~pooled', plot_violins=False)
<flotilla.visualize.decomposition.DecompositionViz at 0x11c9e5210>
../_images/shalek2013_87_1.png

Without flotilla, plot_pca is quite a bit of code:

import sys
from collections import defaultdict
from itertools import cycle
import math

from sklearn import decomposition
from sklearn.preprocessing import StandardScaler
import pandas as pd
from matplotlib.gridspec import GridSpec, GridSpecFromSubplotSpec
import matplotlib.pyplot as plt
import numpy as np
import pandas as pd
import seaborn as sns

from flotilla.visualize.color import dark2
from flotilla.visualize.generic import violinplot


class DataFrameReducerBase(object):
    """

    Just like scikit-learn's reducers, but with prettied up DataFrames.

    """

    def __init__(self, df, n_components=None, **decomposer_kwargs):

        # This magically initializes the reducer like DataFramePCA or DataFrameNMF
        if df.shape[1] <= 3:
            raise ValueError(
                "Too few features (n={}) to reduce".format(df.shape[1]))
        super(DataFrameReducerBase, self).__init__(n_components=n_components,
                                                   **decomposer_kwargs)
        self.reduced_space = self.fit_transform(df)

    def relabel_pcs(self, x):
        return "pc_" + str(int(x) + 1)

    def fit(self, X):
        try:
            assert type(X) == pd.DataFrame
        except AssertionError:
            sys.stdout.write("Try again as a pandas DataFrame")
            raise ValueError('Input X was not a pandas DataFrame, '
                             'was of type {} instead'.format(str(type(X))))

        self.X = X
        super(DataFrameReducerBase, self).fit(X)
        self.components_ = pd.DataFrame(self.components_,
                                        columns=self.X.columns).rename_axis(
            self.relabel_pcs, 0)
        try:
            self.explained_variance_ = pd.Series(
                self.explained_variance_).rename_axis(self.relabel_pcs, 0)
            self.explained_variance_ratio_ = pd.Series(
                self.explained_variance_ratio_).rename_axis(self.relabel_pcs,
                                                            0)
        except AttributeError:
            pass

        return self

    def transform(self, X):
        component_space = super(DataFrameReducerBase, self).transform(X)
        if type(self.X) == pd.DataFrame:
            component_space = pd.DataFrame(component_space,
                                           index=X.index).rename_axis(
                self.relabel_pcs, 1)
        return component_space

    def fit_transform(self, X):
        try:
            assert type(X) == pd.DataFrame
        except:
            sys.stdout.write("Try again as a pandas DataFrame")
            raise ValueError('Input X was not a pandas DataFrame, '
                             'was of type {} instead'.format(str(type(X))))
        self.fit(X)
        return self.transform(X)


class DataFramePCA(DataFrameReducerBase, decomposition.PCA):
    pass


class DataFrameNMF(DataFrameReducerBase, decomposition.NMF):
    def fit(self, X):
        """
        duplicated fit code for DataFrameNMF because sklearn's NMF cheats for
        efficiency and calls fit_transform. MRO resolves the closest
        (in this package)
        _single_fit_transform first and so there's a recursion error:

            def fit(self, X, y=None, **params):
                self._single_fit_transform(X, **params)
                return self
        """

        try:
            assert type(X) == pd.DataFrame
        except:
            sys.stdout.write("Try again as a pandas DataFrame")
            raise ValueError('Input X was not a pandas DataFrame, '
                             'was of type {} instead'.format(str(type(X))))

        self.X = X
        # notice this is fit_transform, not fit
        super(decomposition.NMF, self).fit_transform(X)
        self.components_ = pd.DataFrame(self.components_,
                                        columns=self.X.columns).rename_axis(
            self.relabel_pcs, 0)
        return self


class DataFrameICA(DataFrameReducerBase, decomposition.FastICA):
    pass

class DecompositionViz(object):
    """
    Plots the reduced space from a decomposed dataset. Does not perform any
    reductions of its own
    """

    def __init__(self, reduced_space, components_,
                 explained_variance_ratio_,
                 feature_renamer=None, groupby=None,
                 singles=None, pooled=None, outliers=None,
                 featurewise=False,
                 order=None, violinplot_kws=None,
                 data_type='expression', label_to_color=None,
                 label_to_marker=None,
                 scale_by_variance=True, x_pc='pc_1',
                 y_pc='pc_2', n_vectors=20, distance='L1',
                 n_top_pc_features=50, max_char_width=30):
        """Plot the results of a decomposition visualization

        Parameters
        ----------
        reduced_space : pandas.DataFrame
            A (n_samples, n_dimensions) DataFrame of the post-dimensionality
            reduction data
        components_ : pandas.DataFrame
            A (n_features, n_dimensions) DataFrame of how much each feature
            contributes to the components (trailing underscore to be
            consistent with scikit-learn)
        explained_variance_ratio_ : pandas.Series
            A (n_dimensions,) Series of how much variance each component
            explains. (trailing underscore to be consistent with scikit-learn)
        feature_renamer : function, optional
            A function which takes the name of the feature and renames it,
            e.g. from an ENSEMBL ID to a HUGO known gene symbol. If not
            provided, the original name is used.
        groupby : mapping function | dict, optional
            A mapping of the samples to a label, e.g. sample IDs to
            phenotype, for the violinplots. If None, all samples are treated
            the same and are colored the same.
        singles : pandas.DataFrame, optional
            For violinplots only. If provided and 'plot_violins' is True,
            will plot the raw (not reduced) measurement values as violin plots.
        pooled : pandas.DataFrame, optional
            For violinplots only. If provided, pooled samples are plotted as
            black dots within their label.
        outliers : pandas.DataFrame, optional
            For violinplots only. If provided, outlier samples are plotted as
            a grey shadow within their label.
        featurewise : bool, optional
            If True, then the "samples" are features, e.g. genes instead of
            samples, and the "features" are the samples, e.g. the cells
            instead of the gene ids. Essentially, the transpose of the
            original matrix. If True, then violins aren't plotted. (default
            False)
        order : list-like
            The order of the labels for the violinplots, e.g. if the data is
            from a differentiation timecourse, then this would be the labels
            of the phenotypes, in the differentiation order.
        violinplot_kws : dict
            Any additional parameters to violinplot
        data_type : 'expression' | 'splicing', optional
            For violinplots only. The kind of data that was originally used
            for the reduction. (default 'expression')
        label_to_color : dict, optional
            A mapping of the label, e.g. the phenotype, to the desired
            plotting color (default None, auto-assigned with the groupby)
        label_to_marker : dict, optional
            A mapping of the label, e.g. the phenotype, to the desired
            plotting symbol (default None, auto-assigned with the groupby)
        scale_by_variance : bool, optional
            If True, scale the x- and y-axes by their explained_variance_ratio_
            (default True)
        {x,y}_pc : str, optional
            Principal component to plot on the x- and y-axis. (default "pc_1"
            and "pc_2")
        n_vectors : int, optional
            Number of vectors to plot of the principal components. (default 20)
        distance : 'L1' | 'L2', optional
            The distance metric to use to plot the vector lengths. L1 is
            "Cityblock", i.e. the sum of the x and y coordinates, and L2 is
            the traditional Euclidean distance. (default "L1")
        n_top_pc_features : int, optional
            THe number of top features from the principal components to plot.
            (default 50)
        max_char_width : int, optional
            Maximum character width of a feature name. Useful for crazy long
            feature IDs like MISO IDs
        """
        self.reduced_space = reduced_space
        self.components_ = components_
        self.explained_variance_ratio_ = explained_variance_ratio_

        self.singles = singles
        self.pooled = pooled
        self.outliers = outliers

        self.groupby = groupby
        self.order = order
        self.violinplot_kws = violinplot_kws if violinplot_kws is not None \
            else {}
        self.data_type = data_type
        self.label_to_color = label_to_color
        self.label_to_marker = label_to_marker
        self.n_vectors = n_vectors
        self.x_pc = x_pc
        self.y_pc = y_pc
        self.pcs = (self.x_pc, self.y_pc)
        self.distance = distance
        self.n_top_pc_features = n_top_pc_features
        self.featurewise = featurewise
        self.feature_renamer = feature_renamer
        self.max_char_width = max_char_width

        if self.label_to_color is None:
            colors = cycle(dark2)

            def color_factory():
                return colors.next()

            self.label_to_color = defaultdict(color_factory)

        if self.label_to_marker is None:
            markers = cycle(['o', '^', 's', 'v', '*', 'D', 'h'])

            def marker_factory():
                return markers.next()

            self.label_to_marker = defaultdict(marker_factory)

        if self.groupby is None:
            self.groupby = dict.fromkeys(self.reduced_space.index, 'all')
        self.grouped = self.reduced_space.groupby(self.groupby, axis=0)
        if order is not None:
            self.color_ordered = [self.label_to_color[x] for x in self.order]
        else:
            self.color_ordered = [self.label_to_color[x] for x in
                                  self.grouped.groups]

        self.loadings = self.components_.ix[[self.x_pc, self.y_pc]]

        # Get the explained variance
        if explained_variance_ratio_ is not None:
            self.vars = explained_variance_ratio_[[self.x_pc, self.y_pc]]
        else:
            self.vars = pd.Series([1., 1.], index=[self.x_pc, self.y_pc])

        if scale_by_variance:
            self.loadings = self.loadings.multiply(self.vars, axis=0)

        # sort features by magnitude/contribution to transformation
        reduced_space = self.reduced_space[[self.x_pc, self.y_pc]]
        farthest_sample = reduced_space.apply(np.linalg.norm, axis=0).max()
        whole_space = self.loadings.apply(np.linalg.norm).max()
        scale = .25 * farthest_sample / whole_space
        self.loadings *= scale

        ord = 2 if self.distance == 'L2' else 1
        self.magnitudes = self.loadings.apply(np.linalg.norm, ord=ord)
        self.magnitudes.sort(ascending=False)

        self.top_features = set([])
        self.pc_loadings_labels = {}
        self.pc_loadings = {}
        for pc in self.pcs:
            x = self.components_.ix[pc].copy()
            x.sort(ascending=True)
            half_features = int(self.n_top_pc_features / 2)
            if len(x) > self.n_top_pc_features:
                a = x[:half_features]
                b = x[-half_features:]
                labels = np.r_[a.index, b.index]
                self.pc_loadings[pc] = np.r_[a, b]
            else:
                labels = x.index
                self.pc_loadings[pc] = x

            self.pc_loadings_labels[pc] = labels
            self.top_features.update(labels)

    def __call__(self, ax=None, title='', plot_violins=True,
                 show_point_labels=False,
                 show_vectors=True,
                 show_vector_labels=True,
                 markersize=10, legend=True):
        gs_x = 14
        gs_y = 12

        if ax is None:
            self.reduced_fig, ax = plt.subplots(1, 1, figsize=(20, 10))
            gs = GridSpec(gs_x, gs_y)

        else:
            gs = GridSpecFromSubplotSpec(gs_x, gs_y, ax.get_subplotspec())
            self.reduced_fig = plt.gcf()

        ax_components = plt.subplot(gs[:, :5])
        ax_loading1 = plt.subplot(gs[:, 6:8])
        ax_loading2 = plt.subplot(gs[:, 10:14])

        self.plot_samples(show_point_labels=show_point_labels,
                          title=title, show_vectors=show_vectors,
                          show_vector_labels=show_vector_labels,
                          markersize=markersize, legend=legend,
                          ax=ax_components)
        self.plot_loadings(pc=self.x_pc, ax=ax_loading1)
        self.plot_loadings(pc=self.y_pc, ax=ax_loading2)
        sns.despine()
        self.reduced_fig.tight_layout()

        if plot_violins and not self.featurewise and self.singles is not None:
            self.plot_violins()
        return self

    def shorten(self, x):
        if len(x) > self.max_char_width:
            return '{}...'.format(x[:self.max_char_width])
        else:
            return x

    def plot_samples(self, show_point_labels=True,
                     title='DataFramePCA', show_vectors=True,
                     show_vector_labels=True, markersize=10,
                     three_d=False, legend=True, ax=None):

        """
        Given a pandas dataframe, performs DataFramePCA and plots the results in a
        convenient single function.

        Parameters
        ----------
        groupby : groupby
            How to group the samples by color/label
        label_to_color : dict
            Group labels to a matplotlib color E.g. if you've already chosen
            specific colors to indicate a particular group. Otherwise will
            auto-assign colors
        label_to_marker : dict
            Group labels to matplotlib marker
        title : str
            title of the plot
        show_vectors : bool
            Whether or not to draw the vectors indicating the supporting
            principal components
        show_vector_labels : bool
            whether or not to draw the names of the vectors
        show_point_labels : bool
            Whether or not to label the scatter points
        markersize : int
            size of the scatter markers on the plot
        text_group : list of str
            Group names that you want labeled with text
        three_d : bool
            if you want hte plot in 3d (need to set up the axes beforehand)

        Returns
        -------
        For each vector in data:
        x, y, marker, distance
        """
        if ax is None:
            ax = plt.gca()

        # Plot the samples
        for name, df in self.grouped:
            color = self.label_to_color[name]
            marker = self.label_to_marker[name]
            x = df[self.x_pc]
            y = df[self.y_pc]
            ax.plot(x, y, color=color, marker=marker, linestyle='None',
                    label=name, markersize=markersize, alpha=0.75,
                    markeredgewidth=.1)
            try:
                if not self.pooled.empty:
                    pooled_ids = x.index.intersection(self.pooled.index)
                    pooled_x, pooled_y = x[pooled_ids], y[pooled_ids]
                    ax.plot(pooled_x, pooled_y, 'o', color=color, marker=marker,
                            markeredgecolor='k', markeredgewidth=2,
                            label='{} pooled'.format(name),
                            markersize=markersize, alpha=0.75)
            except AttributeError:
                pass
            try:
                if not self.outliers.empty:
                    outlier_ids = x.index.intersection(self.outliers.index)
                    outlier_x, outlier_y = x[outlier_ids], y[outlier_ids]
                    ax.plot(outlier_x, outlier_y, 'o', color=color,
                            marker=marker,
                            markeredgecolor='lightgrey', markeredgewidth=5,
                            label='{} outlier'.format(name),
                            markersize=markersize, alpha=0.75)
            except AttributeError:
                pass
            if show_point_labels:
                for args in zip(x, y, df.index):
                    ax.text(*args)

        # Plot vectors, if asked
        if show_vectors:
            for vector_label in self.magnitudes[:self.n_vectors].index:
                x, y = self.loadings[vector_label]
                ax.plot([0, x], [0, y], color='k', linewidth=1)
                if show_vector_labels:
                    x_offset = math.copysign(5, x)
                    y_offset = math.copysign(5, y)
                    horizontalalignment = 'left' if x > 0 else 'right'
                    if self.feature_renamer is not None:
                        renamed = self.feature_renamer(vector_label)
                    else:
                        renamed = vector_label
                    ax.annotate(renamed, (x, y),
                                textcoords='offset points',
                                xytext=(x_offset, y_offset),
                                horizontalalignment=horizontalalignment)

        # Label x and y axes
        ax.set_xlabel(
            'Principal Component {} (Explains {:.2f}% Of Variance)'.format(
                str(self.x_pc), 100 * self.vars[self.x_pc]))
        ax.set_ylabel(
            'Principal Component {} (Explains {:.2f}% Of Variance)'.format(
                str(self.y_pc), 100 * self.vars[self.y_pc]))
        ax.set_title(title)

        if legend:
            ax.legend()
        sns.despine()

    def plot_loadings(self, pc='pc_1', n_features=50, ax=None):
        loadings = self.pc_loadings[pc]
        labels = self.pc_loadings_labels[pc]

        if ax is None:
            ax = plt.gca()

        ax.plot(loadings, np.arange(loadings.shape[0]), 'o')

        ax.set_yticks(np.arange(max(loadings.shape[0], n_features)))
        ax.set_title("Component " + pc)

        x_offset = max(loadings) * .05
        ax.set_xlim(left=loadings.min() - x_offset,
                    right=loadings.max() + x_offset)

        if self.feature_renamer is not None:
            labels = map(self.feature_renamer, labels)
        else:
            labels = labels

        labels = map(self.shorten, labels)
        # ax.set_yticklabels(map(shorten, labels))
        ax.set_yticklabels(labels)
        for lab in ax.get_xticklabels():
            lab.set_rotation(90)
        sns.despine(ax=ax)

    def plot_explained_variance(self, title="PCA explained variance"):
        """If the reducer is a form of PCA, then plot the explained variance
        ratio by the components.
        """
        # Plot the explained variance ratio
        assert self.explained_variance_ratio_ is not None
        import matplotlib.pyplot as plt
        import seaborn as sns

        fig, ax = plt.subplots()
        ax.plot(self.explained_variance_ratio_, 'o-')

        xticks = np.arange(len(self.explained_variance_ratio_))
        ax.set_xticks(xticks)
        ax.set_xticklabels(xticks + 1)
        ax.set_xlabel('Principal component')
        ax.set_ylabel('Fraction explained variance')
        ax.set_title(title)
        sns.despine()

    def plot_violins(self):
        """Make violinplots of each feature

        Must be called after plot_samples because it depends on the existence
        of the "self.magnitudes" attribute.
        """
        ncols = 4
        nrows = 1
        vector_labels = list(set(self.magnitudes[:self.n_vectors].index.union(
            pd.Index(self.top_features))))
        while ncols * nrows < len(vector_labels):
            nrows += 1
        self.violins_fig, axes = plt.subplots(nrows=nrows, ncols=ncols,
                                              figsize=(4 * ncols, 4 * nrows))

        if self.feature_renamer is not None:
            renamed_vectors = map(self.feature_renamer, vector_labels)
        else:
            renamed_vectors = vector_labels
        labels = [(y, x) for (y, x) in sorted(zip(renamed_vectors,
                                                  vector_labels))]

        for (renamed, feature_id), ax in zip(labels, axes.flat):
            singles = self.singles[feature_id] if self.singles is not None \
                else None
            pooled = self.pooled[feature_id] if self.pooled is not None else \
                None
            outliers = self.outliers[feature_id] if self.outliers is not None \
                else None
            title = '{}\n{}'.format(feature_id, renamed)
            violinplot(singles, pooled_data=pooled, outliers=outliers,
                       groupby=self.groupby, color_ordered=self.color_ordered,
                       order=self.order, title=title,
                       ax=ax, data_type=self.data_type,
                       **self.violinplot_kws)

        # Clear any unused axes
        for ax in axes.flat:
            # Check if the plotting space is empty
            if len(ax.collections) == 0 or len(ax.lines) == 0:
                ax.axis('off')
        self.violins_fig.tight_layout()

# Notice we're using the original data, nothing from "study"
lps_response_genes = expression_feature_data.index[expression_feature_data.gene_category == 'LPS Response']
subset = expression_filtered.ix[singles_ids, lps_response_genes].dropna(how='all', axis=1)
subset_standardized = pd.DataFrame(StandardScaler().fit_transform(subset),
                                       index=subset.index, columns=subset.columns)


pca = DataFramePCA(subset_standardized)
visualizer = DecompositionViz(pca.reduced_space, pca.components_, pca.explained_variance_ratio_)
visualizer()
<__main__.DecompositionViz at 0x1137f8450>
../_images/shalek2013_89_1.png

Figure 4b

lps_response_genes = study.expression.feature_subsets['gene_category: LPS Response']
lps_response = study.expression.singles.ix[:, lps_response_genes].dropna(how='all', axis=1)
lps_response.head()
GENE 1110018G07RIK 1110038F14RIK 1200009I06RIK 1600014C10RIK 1810029B16RIK 2210009G21RIK 2810474O19RIK 3110001I22RIK 4921513D23RIK 4930523C07RIK ... ZC3H12C ZC3HAV1 ZCCHC2 ZCCHC6 ZDHHC21 ZFP36 ZFP800 ZHX2 ZNFX1 ZUFSP
S1 3.711442 0.000000 3.275468 0.000000 5.609305 0 0.000000 3.828860 1.314573 3.778275 ... 3.972904 3.509979 0.035344 3.042277 4.425735 4.092559 4.025124 0.779382 2.998800 0.000000
S2 4.361671 0.147643 0.000000 0.000000 5.478071 0 3.407342 0.000000 1.531443 0.000000 ... 4.794306 4.984262 2.251330 1.018315 4.955713 0.356008 4.297776 0.032569 3.091207 5.000843
S3 0.000000 3.737014 2.987093 0.063526 5.320993 0 3.372359 0.058163 1.105115 0.025043 ... 4.882749 0.807258 0.094925 0.126673 3.952273 1.956983 0.000000 0.000000 3.794063 2.928699
S4 2.719587 0.000000 0.045823 0.000000 0.488049 0 5.127847 0.000000 2.303969 0.000000 ... 4.833354 4.538699 0.137427 2.025546 4.193989 2.372572 0.121924 0.000000 0.230278 0.430168
S5 2.982073 0.000000 2.829152 0.000000 5.093188 0 0.065122 4.635671 1.015640 0.461296 ... 4.446634 0.157178 0.616401 0.000000 4.039816 0.000000 4.714087 1.565475 0.860254 4.866979

5 rows × 630 columns

lps_response_corr = lps_response.corr()

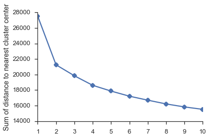
“Elbow method” for determining number of clusters

The authors state that they used the “Elbow method” to determine the number of cluster centers. Essentially, you try a bunch of different \(k\), and see where there is a flattening out of the metric, like an elbow. There’s a few different variations on which metric to use, such as using the average distance to the cluster center, or the explained variance. Let’s try the distance to cluster center first, because scikit-learn makes it easy.

from sklearn.cluster import KMeans

##### cluster data into K=1..10 clusters #####
ks = np.arange(1, 11).astype(int)

X = lps_response_corr.values

kmeans = [KMeans(n_clusters=k).fit(X) for k in ks]

# Scikit-learn makes this easy by computing the distance to the nearest center
dist_to_center = [km.inertia_ for km in kmeans]

fig, ax = plt.subplots()
ax.plot(ks, dist_to_center, 'o-')
ax.set_ylabel('Sum of distance to nearest cluster center')
sns.despine()
../_images/shalek2013_95_0.png

Not quite sure where the elbow is here. looks like there’s a big drop off after \(k=1\), but that could just be an illusion. Since they didn’t specify which version of the elbow method they used, I’m not going to investigate this further, and just see if we can see what they see with the \(k=5\) clusters that they found was optimal.

kmeans = KMeans(n_clusters=5)
lps_response_corr_clusters = kmeans.fit_predict(lps_response_corr.values)
lps_response_corr_clusters
array([1, 1, 2, 4, 0, 1, 3, 4, 2, 4, 0, 3, 2, 2, 3, 3, 0, 1, 0, 3, 0, 1, 2,
       0, 0, 3, 3, 2, 4, 4, 0, 4, 4, 0, 4, 0, 3, 4, 2, 1, 4, 4, 4, 3, 1, 4,
       0, 0, 4, 1, 3, 3, 4, 0, 0, 2, 0, 0, 0, 4, 1, 3, 4, 3, 3, 4, 2, 2, 4,
       3, 0, 4, 0, 3, 4, 2, 2, 4, 2, 3, 3, 3, 1, 1, 4, 1, 2, 2, 2, 1, 1, 3,
       1, 1, 4, 3, 3, 3, 3, 1, 1, 4, 0, 2, 0, 0, 2, 3, 4, 4, 2, 0, 0, 3, 2,
       4, 0, 2, 4, 3, 4, 2, 2, 4, 1, 4, 3, 0, 1, 2, 3, 3, 4, 4, 0, 0, 4, 3,
       2, 1, 0, 4, 2, 0, 4, 2, 4, 0, 1, 0, 0, 3, 3, 3, 3, 1, 4, 3, 0, 2, 2,
       3, 4, 1, 3, 4, 2, 2, 2, 3, 3, 3, 4, 0, 1, 3, 1, 0, 2, 1, 1, 0, 2, 4,
       0, 1, 3, 2, 1, 3, 0, 1, 1, 2, 4, 3, 1, 0, 0, 0, 3, 3, 2, 1, 3, 1, 1,
       4, 4, 3, 2, 3, 3, 1, 4, 3, 4, 3, 0, 1, 3, 3, 3, 3, 3, 1, 4, 1, 0, 3,
       3, 2, 4, 3, 2, 0, 0, 3, 1, 1, 4, 3, 2, 4, 4, 3, 1, 1, 1, 0, 4, 1, 1,
       0, 0, 4, 0, 0, 0, 3, 4, 3, 4, 3, 3, 3, 3, 0, 3, 4, 1, 2, 4, 1, 2, 2,
       0, 0, 0, 4, 0, 2, 4, 0, 2, 4, 0, 4, 0, 3, 1, 3, 2, 3, 0, 3, 3, 3, 2,
       1, 2, 2, 2, 2, 2, 4, 3, 2, 4, 3, 2, 2, 3, 1, 4, 1, 0, 0, 0, 0, 1, 4,
       1, 4, 4, 3, 1, 1, 1, 1, 1, 2, 1, 2, 0, 4, 3, 4, 0, 3, 3, 3, 0, 3, 2,
       2, 3, 0, 0, 2, 4, 4, 0, 1, 1, 3, 4, 2, 0, 3, 3, 0, 1, 0, 0, 4, 3, 2,
       3, 3, 0, 2, 3, 3, 1, 1, 1, 3, 4, 2, 2, 2, 2, 3, 3, 2, 0, 1, 1, 1, 3,
       3, 3, 4, 4, 0, 4, 3, 3, 1, 0, 0, 3, 3, 0, 3, 3, 0, 1, 4, 4, 4, 3, 4,
       3, 1, 3, 1, 2, 2, 1, 4, 0, 1, 0, 3, 2, 0, 1, 1, 2, 4, 1, 0, 3, 0, 3,
       3, 1, 3, 1, 4, 3, 1, 1, 2, 4, 1, 4, 2, 3, 0, 1, 4, 3, 2, 3, 3, 1, 1,
       2, 3, 1, 2, 1, 0, 0, 4, 3, 3, 1, 3, 4, 0, 3, 0, 4, 0, 4, 1, 4, 0, 1,
       3, 0, 1, 0, 4, 3, 2, 2, 3, 3, 1, 0, 2, 4, 1, 1, 4, 0, 2, 2, 3, 2, 4,
       1, 0, 3, 4, 2, 1, 1, 3, 3, 0, 0, 0, 3, 3, 1, 0, 3, 2, 3, 3, 0, 2, 0,
       1, 3, 0, 3, 4, 4, 1, 2, 4, 2, 3, 3, 3, 2, 3, 2, 4, 4, 1, 1, 4, 3, 2,
       2, 4, 0, 1, 2, 0, 3, 0, 4, 0, 2, 1, 1, 3, 0, 2, 1, 3, 3, 1, 2, 0, 0,
       1, 2, 0, 0, 4, 3, 4, 0, 1, 4, 1, 3, 0, 2, 2, 2, 0, 3, 1, 3, 1, 4, 3,
       4, 2, 2, 3, 2, 0, 0, 4, 2, 1, 1, 1, 3, 3, 1, 2, 2, 0, 1, 2, 3, 0, 4,
       1, 3, 2, 2, 2, 1, 2, 1, 4], dtype=int32)

Now let’s create a dataframe with these genes in their cluster orders.

gene_to_cluster = dict(zip(lps_response_corr.columns, lps_response_corr_clusters))

dfs = []
for name, df in lps_response_corr.groupby(gene_to_cluster):
    dfs.append(df)
lps_response_corr_ordered_by_clusters = pd.concat(dfs)

# Make symmetric, since we created this dataframe by smashing rows on top of each other, we need to reorder the columns
lps_response_corr_ordered_by_clusters = lps_response_corr_ordered_by_clusters.ix[:, lps_response_corr_ordered_by_clusters.index]
lps_response_corr_ordered_by_clusters.head()
GENE 1810029B16RIK 6330409N04RIK A130040M12RIK A630001G21RIK AA467197 ACPP ACSL1 AI607873 AK035387 AK042010 ... TAPBPL TIMP1 TNFSF4 TNFSF9 TOR1AIP1 TRIM34 TTC39C USP12 ZC3H12C ZUFSP
GENE
1810029B16RIK 1.000000 -0.394008 0.178867 0.271292 0.150375 0.106683 0.182380 0.076501 0.032006 0.335728 ... -0.048557 0.029439 -0.194118 0.098728 0.228197 0.214306 0.204341 -0.300112 0.052816 -0.305531
6330409N04RIK -0.394008 1.000000 0.212542 -0.293282 0.119868 0.468823 0.298642 0.320296 0.158348 0.273508 ... -0.125377 0.027740 0.190240 -0.422914 -0.400675 -0.197247 -0.023442 0.088776 -0.006295 -0.412691
A130040M12RIK 0.178867 0.212542 1.000000 0.135900 0.262295 0.591539 0.101211 0.198424 -0.061268 0.261002 ... 0.131664 0.268447 0.004338 -0.043116 -0.052081 -0.336334 0.322725 0.013706 0.254403 0.048982
A630001G21RIK 0.271292 -0.293282 0.135900 1.000000 0.420200 0.317858 -0.312477 0.030636 0.260572 0.030842 ... 0.121712 -0.313992 -0.128168 0.059445 -0.177031 -0.332522 0.027750 -0.125732 0.071474 0.070166
AA467197 0.150375 0.119868 0.262295 0.420200 1.000000 0.277036 0.020186 0.747215 0.404682 0.342458 ... -0.023484 0.198358 0.452022 -0.467622 -0.325064 -0.029880 0.036769 0.244542 -0.093778 0.108472

5 rows × 630 columns

The next step is to get the principal-component reduced data, using only the LPS response genes. We can do this in flotilla using study.expression.reduce.

reduced = study.expression.reduce(singles_ids, feature_ids=lps_response_genes)

We can get the principal components using reduced.components_ (similar interface as scikit-learn).

reduced.components_.head()
MOV10 PPAP2B LASS6 TMCO3 CPD AK138792 TARM1 P4HA1 CD180 SMG7 ... OAS1B OAS1G AK151815 GTPBP2 PRPF38A SLC7A11 PCDH7 GNA13 PTPRJ ATF3
pc_1 0.035299 0.038725 -0.006343 0.014219 0.033734 -0.079831 0.032886 0.034783 0.033719 -0.048453 ... -0.022490 0.031091 -0.021397 0.034917 0.001745 0.058000 0.007748 0.000767 0.016012 0.018020
pc_2 0.055310 0.002925 -0.043986 -0.024020 -0.061957 -0.016327 0.002882 -0.003178 0.050055 0.038601 ... 0.012240 0.052127 0.009120 0.077015 0.072064 -0.080902 -0.056607 0.068444 -0.072533 0.068088
pc_3 0.000374 0.099514 -0.039636 0.003997 -0.000575 -0.042212 -0.056827 0.015571 -0.039811 0.005398 ... -0.010524 -0.009277 -0.102462 -0.043913 -0.052513 -0.030622 0.022607 -0.002503 0.023997 -0.054205
pc_4 0.022491 0.002342 0.009422 -0.034725 0.025866 -0.009656 -0.027689 -0.089803 -0.046888 0.002274 ... -0.003404 -0.070307 -0.007025 0.003407 -0.048078 0.028099 0.032970 -0.066284 0.010371 -0.006108
pc_5 -0.025743 -0.009200 -0.030187 -0.061283 0.010464 0.032668 0.012223 -0.047623 -0.047351 0.045909 ... -0.074817 0.044218 -0.000884 -0.000597 -0.033893 -0.018108 -0.012669 -0.025833 -0.044248 -0.001995

5 rows × 630 columns

pc_components = reduced.components_.ix[:2, lps_response_corr_ordered_by_clusters.index].T
pc_components.head()
pc_1 pc_2
GENE
1810029B16RIK 0.042928 -0.005064
6330409N04RIK 0.033104 -0.015244
A130040M12RIK 0.043078 0.016664
A630001G21RIK 0.023375 -0.007379
AA467197 0.054588 0.018045
import matplotlib as mpl

fig = plt.figure(figsize=(12, 10))
gs = gridspec.GridSpec(2, 2, wspace=0.1, hspace=0.1, width_ratios=[1, .2], height_ratios=[1, .1])
corr_ax = fig.add_subplot(gs[0, 0])
corr_cbar_ax = fig.add_subplot(gs[1, 0])
pc_ax = fig.add_subplot(gs[0, 1:])
pc_cbar_ax = fig.add_subplot(gs[1:, 1:])

sns.heatmap(lps_response_corr_ordered_by_clusters, linewidth=0, ax=corr_ax, cbar_ax=corr_cbar_ax,
            cbar_kws=dict(orientation='horizontal'))
sns.heatmap(pc_components, cmap=mpl.cm.PRGn, linewidth=0, ax=pc_ax, cbar_ax=pc_cbar_ax,
            cbar_kws=dict(orientation='horizontal'))

corr_ax.set_xlabel('')
corr_ax.set_ylabel('')
corr_ax.set_xticks([])
corr_ax.set_yticks([])
pc_ax.set_yticks([])
pc_ax.set_ylabel('')
<matplotlib.text.Text at 0x11cae66d0>
../_images/shalek2013_105_1.png

This looks pretty similar, maybe just rearranged cluster order. Let’s check what their data looks like when you plot this.

Their PC scores and clusters for the genes

gene_pc_clusters = pd.read_excel('nature12172-s1/Supplementary_Table5.xls', index_col=0)
gene_pc_clusters.head()
Annotation Cluster PC1 Score PC2 Score
Gene
LNPEP NaN 1 0.232368 0.677266
TOR1AIP2 Antiv 1 -0.075934 1.485877
TNFSF4 NaN 1 0.497893 -0.562412
CFB Inflam 1 -0.394318 1.277749
H2-T10 NaN 1 0.514947 -0.698538
data = lps_response_corr.ix[gene_pc_clusters.index, gene_pc_clusters.index].dropna(how='all', axis=0).dropna(how='all', axis=1)

fig = plt.figure(figsize=(12, 10))
gs = gridspec.GridSpec(2, 2, wspace=0.1, hspace=0.1, width_ratios=[1, .2], height_ratios=[1, .1])
corr_ax = fig.add_subplot(gs[0, 0])
corr_cbar_ax = fig.add_subplot(gs[1, 0])
pc_ax = fig.add_subplot(gs[0, 1:])
pc_cbar_ax = fig.add_subplot(gs[1:, 1:])

sns.heatmap(data, linewidth=0, square=True, vmin=-1, vmax=1, ax=corr_ax, cbar_ax=corr_cbar_ax, cbar_kws=dict(orientation='horizontal'))
sns.heatmap(gene_pc_clusters.ix[:, ['PC1 Score', 'PC2 Score']], linewidth=0, cmap=mpl.cm.PRGn,
            ax=pc_ax, cbar_ax=pc_cbar_ax, cbar_kws=dict(orientation='horizontal'), xticklabels=False, yticklabels=False)

corr_ax.set_xlabel('')
corr_ax.set_ylabel('')
corr_ax.set_xticks([])
corr_ax.set_yticks([])

pc_ax.set_yticks([])
pc_ax.set_ylabel('')
<matplotlib.text.Text at 0x120ef2450>
../_images/shalek2013_109_1.png

Sure enough, if I use their annotations, I get exactly that. Though there were two genes in their file that I didn’t have in the lps_response_corr data:

gene_pc_clusters.index.difference(lps_response_corr.index)
---------------------------------------------------------------------------
TypeError                                 Traceback (most recent call last)

<ipython-input-57-f11acbabb21a> in <module>()
----> 1 gene_pc_clusters.index.difference(lps_response_corr.index)


/usr/local/lib/python2.7/site-packages/pandas/core/index.pyc in difference(self, other)
   1325             result_name = self.name if self.name == other.name else None
   1326
-> 1327         theDiff = sorted(set(self) - set(other))
   1328         return Index(theDiff, name=result_name)
   1329


TypeError: can't compare datetime.datetime to unicode

Oh joy, another datetime error, just like we had with expression2... Looking back at the original Excel file, there is one gene that Excel mangled to be a date:

Please, can we start using just plain ole ``.csv``s for supplementary data! Excel does NOT preserve strings if they start with numbers, and instead thinks they are dates.

import collections
collections.Counter(gene_pc_clusters.index.map(type))
Counter({<type 'unicode'>: 631, <type 'datetime.datetime'>: 1})

Yep, it’s just that one that got mangled.... oh well.

gene_pc_clusters_genes = set(filter(lambda x: isinstance(x, unicode), gene_pc_clusters.index))
gene_pc_clusters_genes.difference(lps_response_corr.index)
{u'RPS6KA2'}

So, “RPS6KA2” is the only gene that was in their list of genes and not in mine.

Supplementary figures

Now we get to have even more fun by plotting the Supplementary figures! :D

Ironically, the supplementary figures are usually way easier to access (like not behind a paywall), and yet they’re usually the documents that really have the crucial information about the experiments.

Supplementary Figure 1

Supplementary figure 1, a correlation plot

Supplementary figure 1, a correlation plot

singles_mean = study.expression.singles.mean()
singles_mean.name = 'Single cell average'

# Need to convert "average_singles" to a DataFrame instead of a single-row Series
singles_mean = pd.DataFrame(singles_mean)
singles_mean.head()
Single cell average
GENE
NPL 1.075740
QK 2.019888
AK163153 1.429369
PARK2 0.596479
AGPAT4 2.021294
data_for_correlations = pd.concat([study.expression.singles, singles_mean.T, study.expression.pooled])

# Take the transpose of the data, because the plotting algorithm calculates correlations between columns,
# And we want the correlations between samples, not features
data_for_correlations = data_for_correlations.T
data_for_correlations.head()

# %time sns.corrplot(data_for_correlations)
S1 S2 S3 S4 S5 S6 S7 S8 S9 S10 ... S13 S14 S15 S16 S17 S18 Single cell average P1 P2 P3
GENE
NPL 4.290577 0.000000 4.860293 0.090829 0.000000 0.000000 4.730129 4.657090 0.112641 0.000000 ... 0.110470 0.099121 0.100920 0.206361 0.104884 0.000000 1.075740 2.093019 2.044724 2.742480
QK 5.038477 4.183371 3.847854 0.066797 3.305915 0.114225 3.730270 2.750103 0.134389 0.760353 ... 3.395885 2.294456 0.301120 3.547688 2.185832 0.040923 2.019888 3.869102 3.690982 3.671838
AK163153 1.249363 1.947622 1.082463 1.119633 1.267464 0.901824 1.033401 0.978591 1.220720 1.035237 ... 2.103135 1.110511 1.202271 4.446612 1.367261 0.428320 1.429369 0.605094 0.392494 0.284990
PARK2 0.540694 0.500426 0.604097 0.418703 0.000000 0.601280 0.404931 0.552874 0.343271 0.844120 ... 0.755072 1.109400 0.807534 0.586962 0.485122 0.091469 0.596479 0.815242 0.267032 0.645365
AGPAT4 0.095072 5.868557 4.137252 0.066015 0.000000 4.750107 0.069345 4.130618 3.328758 0.000000 ... 0.000000 4.430612 0.000000 0.000000 4.219120 0.171028 2.021294 2.854144 2.139655 2.806291

5 rows × 22 columns

fig, ax = plt.subplots(figsize=(10, 10))
sns.corrplot(data_for_correlations, ax=ax)
sns.despine()
../_images/shalek2013_123_0.png

Notice that this is mostly red, while in the figure from the paper, it was both blue and red. This is because the colormap started at 0.2 (not negative), and was centered with white at about 0.6. I see that they’re trying to emphasize how much more correlated the pooled samples are to each other, but I think a simple sequential map would have been more effective.

Supplementary Figures 2 and 3

Supplementary Figure 2 and Figure 3 are from FISH and raw sequence data, and are out of the scope of this computational reproduction.

Supplementary Figure 4

Supplementary Figure 4 was from published data, however the citation in the Supplementary Information (#23) was a machine-learning book, and #23 in the main text citations was a review of probabilistic graphical models, neither of which have the mouse embryonic stem cells or mouse embryonic fibroblasts used in the figure.

Supplementary Figure 5

For this figure, we can only plot 5d, since it’s derived directly from a table in their dataset.

Warning: these data are going to require some serious cleaning. Yay data janitorial duties!

Supplementary Figure 5d

barcoded = pd.read_excel('nature12172-s1/Supplementary_Table7.xlsx')
barcoded.head()
TPM Unnamed: 1 Unnamed: 2 Unnamed: 3 Unique Barcodes Unnamed: 5 Unnamed: 6
GENE MB_S1 MB_S2 MB_S3 NaN MB_S1 MB_S2 MB_S3
0610007L01RIK 0 0 5.595054 NaN 0 0 0
0610007P14RIK 76.25091 38.77614 0.1823286 NaN 23 8 0
0610007P22RIK 24.26729 50.24694 17.74422 NaN 14 5 6
0610008F07RIK 0 0 0 NaN 0 0 0

The first three columns are TPM calculated from the three samples that have molecular barcodes, and the last three columns are the integer counts of molecular barcodes from the three molecular barcode samples.

Let’s remove the “Unnamed: 3” column which is all NaNs. We’ll do that with the .dropna method, specifying axis=1 for columns and how="all" to make sure only columns that have ALL NaNs are removed.

barcoded = barcoded.dropna(how='all', axis=1)
barcoded.head()
TPM Unnamed: 1 Unnamed: 2 Unique Barcodes Unnamed: 5 Unnamed: 6
GENE MB_S1 MB_S2 MB_S3 MB_S1 MB_S2 MB_S3
0610007L01RIK 0 0 5.595054 0 0 0
0610007P14RIK 76.25091 38.77614 0.1823286 23 8 0
0610007P22RIK 24.26729 50.24694 17.74422 14 5 6
0610008F07RIK 0 0 0 0 0 0

Next, let’s drop that pesky “GENE” row. Don’t worry, we’ll get the sample ID names back next.

barcoded = barcoded.drop('GENE', axis=0)
barcoded.head()
TPM Unnamed: 1 Unnamed: 2 Unique Barcodes Unnamed: 5 Unnamed: 6
0610007L01RIK 0 0 5.595054 0 0 0
0610007P14RIK 76.25091 38.77614 0.1823286 23 8 0
0610007P22RIK 24.26729 50.24694 17.74422 14 5 6
0610008F07RIK 0 0 0 0 0 0
0610009B22RIK 67.12981 115.1393 55.98812 11 18 8

We’ll create a pandas.MultiIndex from the tuples of (sample_id, measurement_type) pair.

columns = pd.MultiIndex.from_tuples([('MB_S1', 'TPM'),
           ('MB_S2', 'TPM'),
           ('MB_S3', 'TPM'),
           ('MB_S1', 'Unique Barcodes'),
           ('MB_S2', 'Unique Barcodes'),
           ('MB_S3', 'Unique Barcodes')])
barcoded.columns = columns
barcoded = barcoded.sort_index(axis=1)
barcoded.head()
MB_S1 MB_S2 MB_S3
TPM Unique Barcodes TPM Unique Barcodes TPM Unique Barcodes
0610007L01RIK 0 0 0 0 5.595054 0
0610007P14RIK 76.25091 23 38.77614 8 0.1823286 0
0610007P22RIK 24.26729 14 50.24694 5 17.74422 6
0610008F07RIK 0 0 0 0 0 0
0610009B22RIK 67.12981 11 115.1393 18 55.98812 8

For the next move, we’re going to do some crazy pandas-fu. First we’re going to transpose, then reset_index of the transpose. Just so you know what this looks like, it’s this.

barcoded.T.reset_index().head()
level_0 level_1 0610007L01RIK 0610007P14RIK 0610007P22RIK 0610008F07RIK 0610009B22RIK 0610009D07RIK 0610009O20RIK 0610010B08RIK ... ZWILCH ZWINT ZXDA ZXDB ZXDC ZYG11A ZYG11B ZYX ZZEF1 ZZZ3
0 MB_S1 TPM 0 76.25091 24.26729 0 67.12981 132.2392 17.03907 0.01375923 ... 0 206.8494 0 0 0 0 0.01985733 55.28996 0.09482778 0
1 MB_S1 Unique Barcodes 0 23 14 0 11 29 3 1 ... 0 33 0 0 0 0 0 6 0 0
2 MB_S2 TPM 0 38.77614 50.24694 0 115.1393 49.16287 0 0 ... 0 48.7729 0 0 0 0 7.894789 135.1977 0 4.272594
3 MB_S2 Unique Barcodes 0 8 5 0 18 11 0 0 ... 0 10 0 0 0 0 0 7 0 0
4 MB_S3 TPM 5.595054 0.1823286 17.74422 0 55.98812 203.6302 0 0.4914763 ... 0 54.51386 1.120081 0 0 0 0.1238624 340.7358 0.6677646 0

5 rows × 27725 columns

Next, we’re going to transform the data into a tidy format, with separate columns for sample ids, measurement types, the gene that was measured, and its measurement value.

barcoded_tidy = pd.melt(barcoded.T.reset_index(), id_vars=['level_0', 'level_1'])
barcoded_tidy.head()
level_0 level_1 variable value
0 MB_S1 TPM 0610007L01RIK 0
1 MB_S1 Unique Barcodes 0610007L01RIK 0
2 MB_S2 TPM 0610007L01RIK 0
3 MB_S2 Unique Barcodes 0610007L01RIK 0
4 MB_S3 TPM 0610007L01RIK 5.595054

Now let’s rename these columns into something more useful, instead of “level_0”

barcoded_tidy = barcoded_tidy.rename(columns={'level_0': 'sample_id', 'level_1': 'measurement', 'variable': 'gene_name'})
barcoded_tidy.head()
sample_id measurement gene_name value
0 MB_S1 TPM 0610007L01RIK 0
1 MB_S1 Unique Barcodes 0610007L01RIK 0
2 MB_S2 TPM 0610007L01RIK 0
3 MB_S2 Unique Barcodes 0610007L01RIK 0
4 MB_S3 TPM 0610007L01RIK 5.595054

Next, we’re going to take some seemingly-duplicating steps, but trust me, it’ll make the data easier.

barcoded_tidy['TPM'] = barcoded_tidy.value[barcoded_tidy.measurement == 'TPM']
barcoded_tidy['Unique Barcodes'] = barcoded_tidy.value[barcoded_tidy.measurement == 'Unique Barcodes']

Fill the values of the “TPM“‘s forwards, since they appear first, and fill the values of the “Unique Barcodes” backwards, since they’re second

barcoded_tidy.TPM = barcoded_tidy.TPM.ffill()
barcoded_tidy['Unique Barcodes'] = barcoded_tidy['Unique Barcodes'].bfill()
barcoded_tidy.head()
sample_id measurement gene_name value TPM Unique Barcodes
0 MB_S1 TPM 0610007L01RIK 0 0.000000 0
1 MB_S1 Unique Barcodes 0610007L01RIK 0 0.000000 0
2 MB_S2 TPM 0610007L01RIK 0 0.000000 0
3 MB_S2 Unique Barcodes 0610007L01RIK 0 0.000000 0
4 MB_S3 TPM 0610007L01RIK 5.595054 5.595054 0

Drop the “measurement” column and drop duplicate rows.

barcoded_tidy = barcoded_tidy.drop('measurement', axis=1)
barcoded_tidy = barcoded_tidy.drop_duplicates()
barcoded_tidy.head()
sample_id gene_name value TPM Unique Barcodes
0 MB_S1 0610007L01RIK 0 0.000000 0
2 MB_S2 0610007L01RIK 0 0.000000 0
4 MB_S3 0610007L01RIK 5.595054 5.595054 0
5 MB_S3 0610007L01RIK 0 5.595054 0
6 MB_S1 0610007P14RIK 76.25091 76.250913 23
barcoded_tidy['log TPM'] = np.log(barcoded_tidy.TPM)
barcoded_tidy['log Unique Barcodes'] = np.log(barcoded_tidy['Unique Barcodes'])

Now we can use the convenient linear model plot (lmplot) in seaborn to plot these three samples together!

sns.lmplot('log TPM', 'log Unique Barcodes', barcoded_tidy, col='sample_id')
<seaborn.axisgrid.FacetGrid at 0x129535d10>
../_images/shalek2013_153_1.png

Supplementary Figures 6-20

Supplementary Figures 6, 7, 8, 9, 10, 11, 12, 13, 14, 15, 16, 17, 18, 19, and 20, deal with splicing data from the molecular barcodes, RNA-FISH, flow-sorted cells, and single-cell RT-PCR and are out of the scope of this reproduction.

Conclusions

While there may be minor, undocumented, differences between the methods presented in the manuscript and the figures, the application of `flotilla <https://github.com/YeoLab/flotilla>`_ presents an opportunity to avoid these types of inconsistencies by strictly documenting every change to code and every transformation of the data. The biology the authors found is clearly real, as they did the knockout experiment of Ifnr-/- and saw that indeed the maturation process was affected, and Stat2 and Irf7 had much lower expression, as with the “maturing” cells in the data.

Olga B. Botvinnik is funded by the NDSEG fellowship and is a NumFOCUS John Hunter Technology Fellow.
Michael T. Lovci was partially funded by a fellowship from Genentech.
Partially funded by NIH grants NS075449 and HG004659 and CIRM grants RB4-06045 and TR3-05676 to Gene Yeo.